Moin moin!
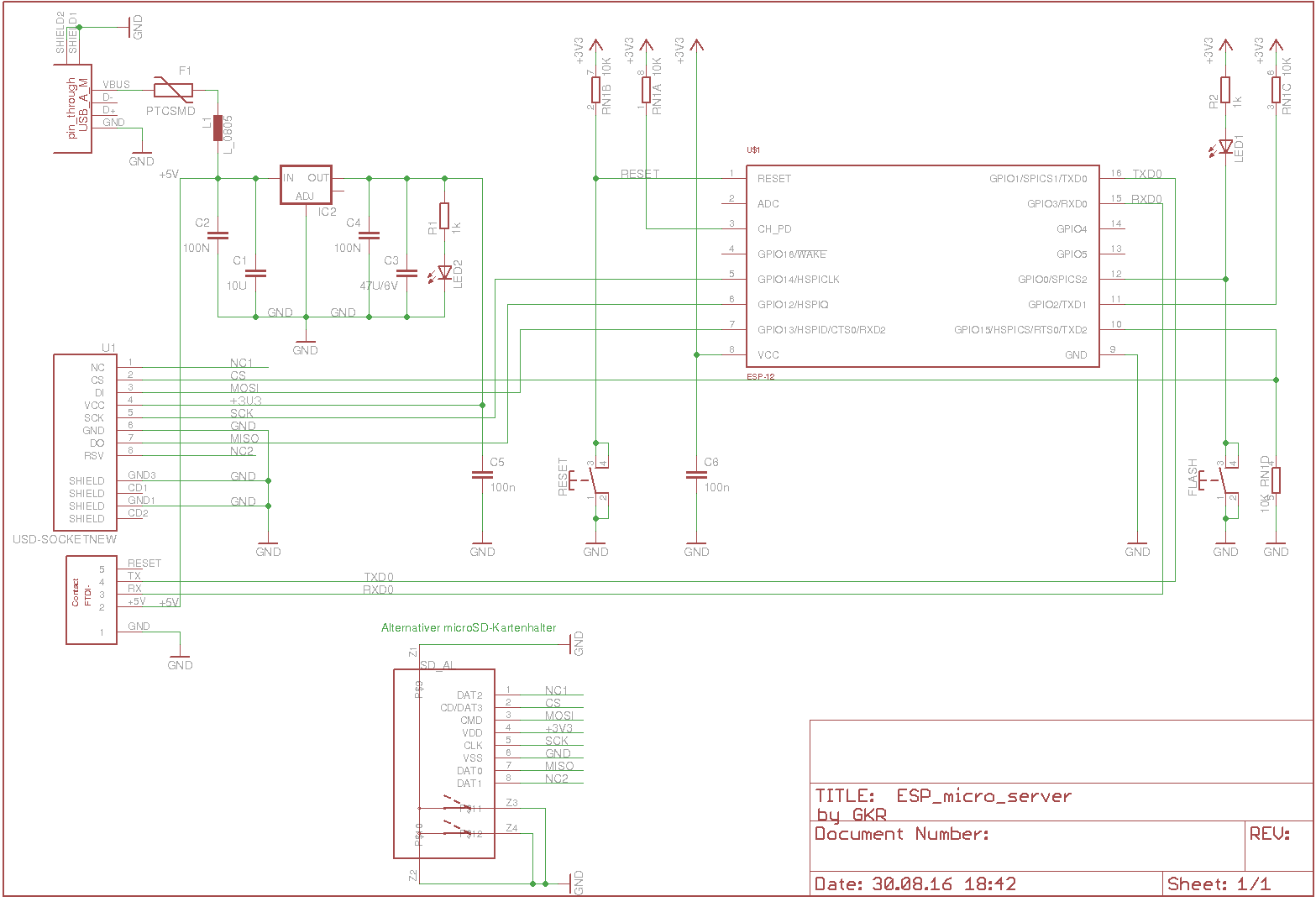
Ich stelle hier meinen Entwurf eines kleinen Webservers mit ESP-12F und microSD-Karte vor. Später, falls das Teil mal funktioniert kommen auch die Eagle-Dateien dazu. Es wird das ESP-12F-Modul verwendet aber nur der Footprint eines ESP-12 Moduls benutzt, da die zusätzlichen Anschlüsse nicht benötigt werden.
Auf der Oberseite der Platine sitzt das ESP-12F Modul und die Spannungsregelung von 5V-USB Spannung auf 3,3V Betriebsspannung von ESP und SD-Karte. Die Spannungsversorgung erfolgt über einen USB-A Stecker. Zwei Leds nebst Widerständen für Betriebsspannung und Flash.
Auf der Unterseite sitzt der microSD-Kartenhalter und die beiden Taster für Flash und Reset. Für den SD-Kartenhalter stehen zwei Footprints zu Verfügung. Einer für einen Halter mit Push-Push-Mechanik z.B.:
https://www.it-wns.de/themes/kategorie/ ... 0&source=2
oder mit Klapphalter wie z.B.:
https://hbe-shop.de/Art-1344008-MOLEX-5 ... APPVERSION
Das Flashen des ESP erfolgt über Kontaktflächen auf der Unterseite.
Platinengröße 40mm x 20mm.
Angehängt drei Bilder von Schemata und Board. Nach Funktionstest werden die Eagle-Dateien veröffentlicht.
Gruß
TuxFan
micromobilerESP-12FSD-KartenWebserver
micromobilerESP-12FSD-KartenWebserver
- Dateianhänge
-
- Das Board in zwei getrennten Ansichten, hier die Top-Ansicht
- micServ_Brd_t.png (8.08 KiB) 23681 mal betrachtet
-
- und hier die Bot-Ansicht
- micServ_Brd_b.png (9.1 KiB) 23681 mal betrachtet
Wunder gibt es immer wieder.......
Re: micromobilerESP-12FSD-KartenWebserver
----------8<-----{20160902-0350-GMT}----->8----------
\o\ \o/ /o/ Süüüüüüß!!! \o\ \o/ /o/
Das Design ist nett handlich und ich seh da Potenzial nicht nur für arduinESPe Einsätze.
...und wenn ESPUSB etwas länger auf der Weide war (USB direkt am nackischen ESPchen) und in die arduinoESPe Umgebung integriert wurde, braucht's nur noch zusätzlich zwei weitere Leitungen Richtung D+/D- und einen Widerstand und Du kannst das Ding am PC blitzdingsen ohne externe USB<->Seriell-Wandler zu benötigen.
Auch in den Kontext von "Add FatFs and SD card support #1397" könnte dieser MicroServer passen, denn das Andrahten der SD-Karte ans ESPchen ist bei ArduinESP und Lua ja identisch.
Speziell die Verbindung von NodeMCU-WebIDE und SD-Karte könnte spannend werden, denn ein darüber realisierter MiniWebServer hätte im Gegensatz zur arduinESPschen Lösung durch per URL angestoßene Lua-Skripte quasi sowas wie CGIs, was das Hinzufügen von Funktionalität ermöglicht, die beim arduinESPschen SDWebServer nur durch das Neukompilieren der Firmware erreicht werden könnte...
Ich bin aber grad nicht auf dem Laufenden, was den Reifegrad von "Add FatFs and SD card support #1397" angeht. Ich geb im XXL-ESPchen-Chaos-Thread laut, wenn ich Neues erfahre...
----------8<-----{Kthxbye!}----->8----------
\o\ \o/ /o/ Süüüüüüß!!! \o\ \o/ /o/
Das Design ist nett handlich und ich seh da Potenzial nicht nur für arduinESPe Einsätze.
...und wenn ESPUSB etwas länger auf der Weide war (USB direkt am nackischen ESPchen) und in die arduinoESPe Umgebung integriert wurde, braucht's nur noch zusätzlich zwei weitere Leitungen Richtung D+/D- und einen Widerstand und Du kannst das Ding am PC blitzdingsen ohne externe USB<->Seriell-Wandler zu benötigen.
Auch in den Kontext von "Add FatFs and SD card support #1397" könnte dieser MicroServer passen, denn das Andrahten der SD-Karte ans ESPchen ist bei ArduinESP und Lua ja identisch.
Speziell die Verbindung von NodeMCU-WebIDE und SD-Karte könnte spannend werden, denn ein darüber realisierter MiniWebServer hätte im Gegensatz zur arduinESPschen Lösung durch per URL angestoßene Lua-Skripte quasi sowas wie CGIs, was das Hinzufügen von Funktionalität ermöglicht, die beim arduinESPschen SDWebServer nur durch das Neukompilieren der Firmware erreicht werden könnte...
Ich bin aber grad nicht auf dem Laufenden, was den Reifegrad von "Add FatFs and SD card support #1397" angeht. Ich geb im XXL-ESPchen-Chaos-Thread laut, wenn ich Neues erfahre...
----------8<-----{Kthxbye!}----->8----------
𝖂𝖎𝖗 𝖐𝖔̈𝖓𝖓𝖊𝖓 𝖆𝖑𝖑𝖊𝖘 𝖆𝖚𝖘𝖘𝖊𝖗 𝖎𝖓 𝕱𝖗𝖚̈𝖍𝖑𝖎𝖓𝖌, 𝕾𝖔𝖒𝖒𝖊𝖗, 𝕳𝖊𝖗𝖇𝖘𝖙 𝖚𝖓𝖉 𝖂𝖎𝖓𝖙𝖊𝖗! – 𝕯𝖊𝖚𝖙𝖘𝖈𝖍𝖑𝖆𝖓𝖉.
"Du willst hier nicht klicken. Dies interessiert Dich nicht." — Yeti.
"DNA is a four letter word!" — Yeti.
"Du willst hier nicht klicken. Dies interessiert Dich nicht." — Yeti.
"DNA is a four letter word!" — Yeti.
Re: micromobilerESP-12FSD-KartenWebserver
Moin moin!
Ich hab jetzt mal bei der Quelle gestöbert und finde die fehlende Absicherung zwischen 5V-Pegel der USB-Schnittstelle und 3,3V-Pegel des ESP etwas gewagt. Ob die Eingangsbeschaltung aus Z-Dioden und seriellen Widerständen, wie beim USBtiny, etwas nützt kann ich aus meiner Erfahrung nicht sagen.
Interessant ist das ESPUSB-Projekt aber allemal und bleibt nun in meinem Blickfeld.
Gruß
TuxFan
Danke für die Info. Da ich im Moment nicht so viel freie Zeit habe, wie es mir für mein Alter zusteht, hab ich dies Thema noch nicht im Internet erblickt.yeti hat geschrieben:...und wenn ESPUSB etwas länger auf der Weide war (USB direkt am nackischen ESPchen) und in die arduinoESPe Umgebung integriert wurde, braucht's nur noch zusätzlich zwei weitere Leitungen Richtung D+/D- und einen Widerstand und Du kannst das Ding am PC blitzdingsen ohne externe USB<->Seriell-Wandler zu benötigen.
Ich hab jetzt mal bei der Quelle gestöbert und finde die fehlende Absicherung zwischen 5V-Pegel der USB-Schnittstelle und 3,3V-Pegel des ESP etwas gewagt. Ob die Eingangsbeschaltung aus Z-Dioden und seriellen Widerständen, wie beim USBtiny, etwas nützt kann ich aus meiner Erfahrung nicht sagen.
Interessant ist das ESPUSB-Projekt aber allemal und bleibt nun in meinem Blickfeld.
Gruß
TuxFan
Wunder gibt es immer wieder.......
Re: micromobilerESP-12FSD-KartenWebserver
Unter Ask Hackaday: Is The ESP8266 5V Tolerant? bäppt ein Kommentar und behauptet:TuxFan hat geschrieben:Ich hab jetzt mal bei der Quelle gestöbert und finde die fehlende Absicherung zwischen 5V-Pegel der USB-Schnittstelle und 3,3V-Pegel des ESP etwas gewagt. Ob die Eingangsbeschaltung aus Z-Dioden und seriellen Widerständen, wie beim USBtiny, etwas nützt kann ich aus meiner Erfahrung nicht sagen.
Interessant ist das ESPUSB-Projekt aber allemal und bleibt nun in meinem Blickfeld.
Ich hab aber irgendwie da nicht wirklich den Durchblick wer da nun was behauptet und wessen Aussage Gewicht hat.hemalchevli hat geschrieben:The CEO, Teo Swee Ann has Spoken: Pins are indeed 5V tolerant.
https://www.facebook.com/groups/1499045 ... cation=ufi
Es werden auch weitere Behauptungen Richtung 5V-Toleranz aufgestellt aber dem Allen im Detail nachzugehen fehlte mir die Geduld.
ESPUSB braucht eh noch 'ne Weile und bis dahin ist das dann vermutlich auch geklärt. Aussitzen scheint mir hierbei die ressourcenschonendste Strategie zum Ziel zu sein... ;-)
...und dann grinst mich zum Abschluß noch ganz frech und frisch von gerade heute "Software USB On the ESP8266" im Hackaday-Blog-Webdesign auf dem Notebook an. Es ist in der 5V-Toleranz-Frage auch nicht erhellend, aber je mehr Aufmerksamkeit ESPUSB bekommt, desto wahrscheinlicher wird deren Klärung...
...aussitzen... ommMMMMMmmmMMMmmMMMmmmm... o:-)
𝖂𝖎𝖗 𝖐𝖔̈𝖓𝖓𝖊𝖓 𝖆𝖑𝖑𝖊𝖘 𝖆𝖚𝖘𝖘𝖊𝖗 𝖎𝖓 𝕱𝖗𝖚̈𝖍𝖑𝖎𝖓𝖌, 𝕾𝖔𝖒𝖒𝖊𝖗, 𝕳𝖊𝖗𝖇𝖘𝖙 𝖚𝖓𝖉 𝖂𝖎𝖓𝖙𝖊𝖗! – 𝕯𝖊𝖚𝖙𝖘𝖈𝖍𝖑𝖆𝖓𝖉.
"Du willst hier nicht klicken. Dies interessiert Dich nicht." — Yeti.
"DNA is a four letter word!" — Yeti.
"Du willst hier nicht klicken. Dies interessiert Dich nicht." — Yeti.
"DNA is a four letter word!" — Yeti.
Re: micromobilerESP-12FSD-KartenWebserver
Moin moin!
Ich hab gestern Nachmittag mal rumgefault und den Hackaday Fred durchforstet.
Mein Fazit :
In den offiziellen Datenblättern stand wohl mal was von 5V Toleranz. Ist im neuesten Datenblatt, was ich noch nicht gefunden hab, soll es wohl wieder verschwunden sein. Was vermerkt ist, daß ein Schutz vor "Overvoltage" (Überspannung) und ESD vorhanden ist. Dieser liegt bei 6V mit Hold von 5,8V. Ob das für einen Dauergebrauch ausreichend schützt wagen manche zu bezweifeln. Ein User hatte wohl einen Versuch gemacht siehe hier : http://www.ba0sh1.com/2016/08/03/is-esp ... -tolerant/ , der die 5V Toleranz bestätigen soll.
Wer jetzt mutig ist kann ja mal versuchen mit 5V an den GPIOs zu hantieren. Meinereiner als Schisser wird eher auf einen externen Schutz durch 3,3-3,6V Z-Dioden und Widerstände setzen. Die vier Teile sind billiger als ein neues ESP-Modul.
Am Entwurf des SD-Servers versuche ich mal die Schutzschaltung einzuplanen diese kann man dann auch für die direkte Kopplung mit 0Ohm Widerständen mit D- und D+ einsetzen.
Für zwingend notwendig halte ich es aber nicht, da sich die Flasherei in Grenzen halten wird und die Experimente mit kleinen Softwareänderungen erstmal auf dem Brotbrett ausgetestet werden können (zumindest in meiner Minionwerkstatt
). Erst wenn es fertig ist, wirds auf den Winzlig geflasht. Die derzeitige Beispielsoftware ist eigentlich für den Hausgebrauch fertig, d.h. einmal flashen. Eventuell nachträglich den Editor absichern und für außerhäusliche Tätigkeiten einen eigenen AP bereitstellen sehe ich im Moment als weitere Features die eingeplant werden könnten, das wäre dann 2. Mal flashen.
Wenn dann mal von wirklich offizieller Seite eine 5V Kompatibilität bestätigt wird und ESPUSB funktioniert, kann man die Lötjumper schließen den Widerstand einlöten und direkt am USB-Port flashen..
In der Zwischenzeit wird der Winzling schon seine Arbeit getan haben.
Schaun wir mal wie es mit ESPUSB weiter geht.................
Gruß
TuxFan
Ich hab gestern Nachmittag mal rumgefault und den Hackaday Fred durchforstet.
Mein Fazit :
In den offiziellen Datenblättern stand wohl mal was von 5V Toleranz. Ist im neuesten Datenblatt, was ich noch nicht gefunden hab, soll es wohl wieder verschwunden sein. Was vermerkt ist, daß ein Schutz vor "Overvoltage" (Überspannung) und ESD vorhanden ist. Dieser liegt bei 6V mit Hold von 5,8V. Ob das für einen Dauergebrauch ausreichend schützt wagen manche zu bezweifeln. Ein User hatte wohl einen Versuch gemacht siehe hier : http://www.ba0sh1.com/2016/08/03/is-esp ... -tolerant/ , der die 5V Toleranz bestätigen soll.
Wer jetzt mutig ist kann ja mal versuchen mit 5V an den GPIOs zu hantieren. Meinereiner als Schisser wird eher auf einen externen Schutz durch 3,3-3,6V Z-Dioden und Widerstände setzen. Die vier Teile sind billiger als ein neues ESP-Modul.
Am Entwurf des SD-Servers versuche ich mal die Schutzschaltung einzuplanen diese kann man dann auch für die direkte Kopplung mit 0Ohm Widerständen mit D- und D+ einsetzen.
Für zwingend notwendig halte ich es aber nicht, da sich die Flasherei in Grenzen halten wird und die Experimente mit kleinen Softwareänderungen erstmal auf dem Brotbrett ausgetestet werden können (zumindest in meiner Minionwerkstatt
Wenn dann mal von wirklich offizieller Seite eine 5V Kompatibilität bestätigt wird und ESPUSB funktioniert, kann man die Lötjumper schließen den Widerstand einlöten und direkt am USB-Port flashen..
In der Zwischenzeit wird der Winzling schon seine Arbeit getan haben.
Schaun wir mal wie es mit ESPUSB weiter geht.................
Gruß
TuxFan
Wunder gibt es immer wieder.......