Diskussion: Aktualisierung der HIVE Platine R14-V notwendig?

Alles zum Thema Hardware rund um die Propellerchips und den Hive.
Benutzeravatar
drohne235
Administrator
Beiträge: 2284
Registriert: So 24. Mai 2009, 10:35
Wohnort: Lutherstadt Wittenberg
Kontaktdaten:

Re: Diskussion: Aktualisierung der HIVE Platine R14-V notwen

Beitrag von drohne235 »

Die Hardware muss so beschaffen sein, dass es unter keinen Umständen durch falsche Programmierung zu irreparablen Schäden in der Hardware kommt.

Siehe hierzu auch http://en.wikipedia.org/wiki/Halt_and_Catch_Fire

Der Hive verletzte bislang diese eherne Regel - ich denke, man sollte die Revision nutzen, um diesen Fehler zu beseitigen.
Leben ohne Lebensrisiko, wie langweilig! :twisted:

Aber mal ernst: Du musst beim Hive keine Angst haben, durch falsche Programmierung ein Port zu beschädigen. Selbst wenn du ein einzelnes Port oder den kompletten Datenbus statisch an einem Chip auf Low und an einem anderen Chip auf High legst, wird nichts beschädigt, das habe ich praktisch getestet. Auch bei einer dynamischen Belegung passiert nichts. Probiere es einfach mit deinem Hive aus, die Chips werden nicht mal merklich wärmer. Entweder sind die Ports kurzschlussfest, oder beide Ports gegeneinander haben einen ausreichend hohen Flusswiderstand.

Die 24 Schutzwiderstände haben an dieser Stelle also nur eine ideologische Wirkung, praktisch sind sie nach meiner Meinung unnötig.
"Ob Sie denken, dass Sie es können, oder ob Sie denken, dass Sie es nicht können - in beiden Fällen haben Sie recht." Henry Ford
crasbe
Beiträge: 19
Registriert: Sa 15. Dez 2012, 15:30

Re: Diskussion: Aktualisierung der HIVE Platine R14-V notwen

Beitrag von crasbe »

Da lag heute was in der Garage (ich wäre fast drübergefahren :D)...
Dateianhänge
IMG_20141226_225711.jpg
Benutzeravatar
Micha
Beiträge: 815
Registriert: Sa 24. Mär 2012, 21:45
Wohnort: Merseburg
Kontaktdaten:

Re: Diskussion: Aktualisierung der HIVE Platine R14-V notwen

Beitrag von Micha »

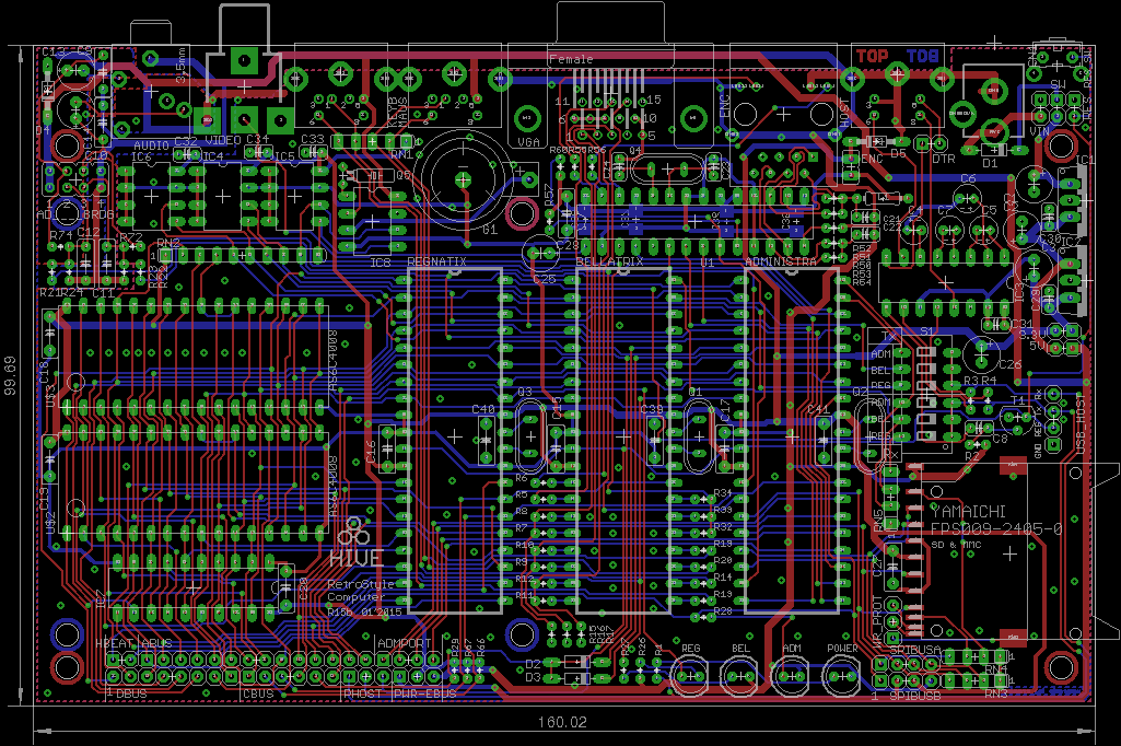
Also von dem manuellen Layout von crasbe bin ich schwer beeindruckt - sieht sehr gut und aufgeräumt aus!
Interessant auch für mich, dass man bei solchen Layouts immer wieder dem Grundprinzip begegnet, dass auf der einen LP-Seite fast alles waagerecht und auf der anderen fast alles senkrecht geroutet ist. Muss wohl so eine Grundregel aus dem 1x1 des guten Routing sein...

Interessant auch, dass sehr oft 2 Leiterbahnen zwischen benachbarten Lötinseln durchgefädelt werden - aber anders bekommt man das Routing vermutlich garnicht hin.
Was ist eigentlich die verwendete Breite der schmalen Lötbahnen, und was ist der Mindestabstand zwischen benachbarten Objekten?

Selber hab ich mich hier und da auch an manuellem Routing versucht, aber die Ergebnisse waren vergleichsweise Stümperei. Also Hut ab!

Noch zwei Fragen an crasbe, aus reiner Neugier:
1) Wieviel Zeit hast Du insgesamt ca. für das Routing der Hive-Platine gebraucht?
2) Auf der Platine sehe ich jede Menge Vias die scheinbar mit nichts verbunden sind. Ich vermute Du hast Masseflächen auf beiden Seiten und die sollen sicherstellen, dass es keine Inseln gibt, die nicht verbunden sind? Im Zusammenhang damit: hast Du die Masseverbindungen explizit geroutet, oder einfach nachher geschaut ob die alle in Kontakt sind?

PS: sehe jetzt erst das Foto von crasbe im Beitrag drüber: WOW - das Teil am rechten Rand gehört eindeutig zu einem CBM 8296 oder zumindest einem Gerät aus der Serie!
(ich hab mir zu Weihnachten einen CBM 8296-D gegönnt, den es grad mal auf eblöd gab)
Also vonder Sache här tätch jetz ma behaupten "Mischn ägomplischd" un so...
crasbe
Beiträge: 19
Registriert: Sa 15. Dez 2012, 15:30

Re: Diskussion: Aktualisierung der HIVE Platine R14-V notwen

Beitrag von crasbe »

Micha hat geschrieben:Also von dem manuellen Layout von crasbe bin ich schwer beeindruckt - sieht sehr gut und aufgeräumt aus!
Interessant auch für mich, dass man bei solchen Layouts immer wieder dem Grundprinzip begegnet, dass auf der einen LP-Seite fast alles waagerecht und auf der anderen fast alles senkrecht geroutet ist. Muss wohl so eine Grundregel aus dem 1x1 des guten Routing sein...
Das hat sich hauptsächlich bei THT-Leiterplatten so durchgesetzt. Bei SMD-Platinen versucht man zuerst, alle Signale auf der Oberseite miteinander zu verbinden. Im Zeitalter von FPGAs und CPLDs ist das Pinout von Chips ja zum Glück relativ flexibel.
Interessant auch, dass sehr oft 2 Leiterbahnen zwischen benachbarten Lötinseln durchgefädelt werden - aber anders bekommt man das Routing vermutlich garnicht hin.
Was ist eigentlich die verwendete Breite der schmalen Lötbahnen, und was ist der Mindestabstand zwischen benachbarten Objekten?
Also die meisten Leiterplattenhersteller bieten 5/5 als Standardoption ohne Aufpreis. Das bedeutet: 5mil Leiterbahndicke und 5mil Abstand. Damit kann man sogar drei Leiterbahnen zwischen zwei 2,54mm Pins durchführen.

Für den HIVE habe ich aber 10mil Leiterbahndicke und >10mil Abstand verwendet. Mehr war nicht nötig.
Selber hab ich mich hier und da auch an manuellem Routing versucht, aber die Ergebnisse waren vergleichsweise Stümperei. Also Hut ab!

Noch zwei Fragen an crasbe, aus reiner Neugier:
1) Wieviel Zeit hast Du insgesamt ca. für das Routing der Hive-Platine gebraucht?
2) Auf der Platine sehe ich jede Menge Vias die scheinbar mit nichts verbunden sind. Ich vermute Du hast Masseflächen auf beiden Seiten und die sollen sicherstellen, dass es keine Inseln gibt, die nicht verbunden sind? Im Zusammenhang damit: hast Du die Masseverbindungen explizit geroutet, oder einfach nachher geschaut ob die alle in Kontakt sind?
1) Mehr als 2 Stunden und weniger als 100 Stunden :)

2) Für den meisten Teil habe ich Masseleiterbahnen verwendet um sicherzustellen, dass alle Chips und Bauteile so kurz wie möglich/sinnvoll mit Masse verbunden sind. Das große Massepolygon füllt dann freie Flächen.
Die Durchkontaktierungen sind dafür da, um Inseln, in denen sonst keine Massefläche wäre, mit der Masse zu verbinden.
Unverbundene Inseln habe ich ausgeschaltet, weil das normalerweise keine (guten) Effekte auf die Signalintegrität hat...
PS: sehe jetzt erst das Foto von crasbe im Beitrag drüber: WOW - das Teil am rechten Rand gehört eindeutig zu einem CBM 8296 oder zumindest einem Gerät aus der Serie!
(ich hab mir zu Weihnachten einen CBM 8296-D gegönnt, den es grad mal auf eblöd gab)
Japp, das ist ein CBM 8296 :)
Benutzeravatar
digger
Administrator
Beiträge: 697
Registriert: Sa 23. Mai 2009, 22:44
Wohnort: Schorfheide
Kontaktdaten:

Re: Diskussion: Aktualisierung der HIVE Platine R14-V notwen

Beitrag von digger »

Die sehen echt gut aus deine Platinen.
Bild
BorgKönig
Beiträge: 598
Registriert: So 24. Mai 2009, 11:24

Re: Diskussion: Aktualisierung der HIVE Platine R14-V notwen

Beitrag von BorgKönig »

die platinen sehen echt genials aus. was würde eine kosten? hast du eine passende bom (wegen den widerstandsnetzwerken usw.) ?
crasbe
Beiträge: 19
Registriert: Sa 15. Dez 2012, 15:30

Re: Diskussion: Aktualisierung der HIVE Platine R14-V notwen

Beitrag von crasbe »

Ich möchte zuerst eine Platine bestücken, um zu schauen, ob das Design läuft. Ich habe zwar eigentlich nicht viel am Schaltplan geändert, aber man weiß ja nie.. ;)
crasbe
Beiträge: 19
Registriert: Sa 15. Dez 2012, 15:30

Re: Diskussion: Aktualisierung der HIVE Platine R14-V notwen

Beitrag von crasbe »

Bis auf die Bauteile, die ich vergessen habe mitzubestellen (oder die acht Widerstände, die reichelt mir unterschlagen hat :() und die Propeller ist die Drohe fertig :)

Und nein, das "e" von Retro Style fehlt nicht, das ist nur auf dem Foto überdeckt ^^

Ich bräuchte noch Seriennummern. Tausche Seriennummern gegen Platine :D

Mehr im folgenden Bautagebuchthread ;)
Dateianhänge
IMG_20150122_173725_2.jpg
crasbe
Beiträge: 19
Registriert: Sa 15. Dez 2012, 15:30

Re: Diskussion: Aktualisierung der HIVE Platine R14-V notwen

Beitrag von crasbe »

Basteln an R15b :)
Dateianhänge
zwischenstand_011029012015.png
Benutzeravatar
Micha
Beiträge: 815
Registriert: Sa 24. Mär 2012, 21:45
Wohnort: Merseburg
Kontaktdaten:

Re: Diskussion: Aktualisierung der HIVE Platine R14-V notwen

Beitrag von Micha »

jetzt mussich ma ganz dumm fragen: warum eine weitere Revision des Layouts? Gehts um Fehlerbereinigung, neue Features, oder ist es einfach das Streben nach Perfektion?
Also vonder Sache här tätch jetz ma behaupten "Mischn ägomplischd" un so...
Antworten