#445

Erlebnisse und Schilderungen über die Arbeiten an eurem HIVE.
Antworten
Benutzeravatar
Hive445
Beiträge: 1
Registriert: Do 26. Apr 2018, 13:36

#445

Beitrag von Hive445 »

Hallo an alle!
Auch ich möchte einen Hive bauen, und habe fast alles zusammen. Mir fehlt leider noch eine Netzteilbuchse, da diese nicht lieferbar war. Kann mir jemand was passendes empfehlen?

https://picload.org/view/dldgccia/img_0833.jpg.html
Benutzeravatar
yeti
Beiträge: 2351
Registriert: Fr 27. Aug 2010, 14:48
Wohnort: Wrong Planet
Kontaktdaten:

Re: #445

Beitrag von yeti »

20180715-230840-GMT--picload.org.png
Das Bild direkt ins Forum gesetzt wär vermutlich hübscher...
Hive445 hat geschrieben:Mir fehlt leider noch eine Netzteilbuchse, da diese nicht lieferbar war. Kann mir jemand was passendes empfehlen?
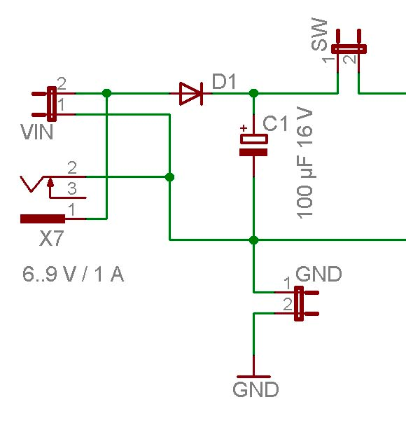
Erstmal per VIN-Header bestrohmsen?
Ausschnitt aus: hive-r14-v/bilder/schema1.jpg
Ausschnitt aus: hive-r14-v/bilder/schema1.jpg
𝖂𝖎𝖗 𝖐𝖔̈𝖓𝖓𝖊𝖓 𝖆𝖑𝖑𝖊𝖘 𝖆𝖚𝖘𝖘𝖊𝖗 𝖎𝖓 𝕱𝖗𝖚̈𝖍𝖑𝖎𝖓𝖌, 𝕾𝖔𝖒𝖒𝖊𝖗, 𝕳𝖊𝖗𝖇𝖘𝖙 𝖚𝖓𝖉 𝖂𝖎𝖓𝖙𝖊𝖗! – 𝕯𝖊𝖚𝖙𝖘𝖈𝖍𝖑𝖆𝖓𝖉.
"Du willst hier nicht klicken. Dies interessiert Dich nicht." — Yeti.
"DNA is a four letter word!" — Yeti.
Antworten