JU+TE-Computer-2013
- PIC18F2550
- Beiträge: 2854
- Registriert: Fr 30. Sep 2011, 13:08
Re: Eagle lib gesucht
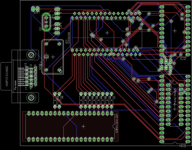
Kleine Anwendung JU+TU-Computer 
Gruß
PIC18F2550
drone265/278
Barbarus hic ergo sum, quia non intellegor ulli.
Ein Barbar bin ich hier, da ich von keinem verstanden werde.
ʎɐqǝ ıǝq ɹnʇɐʇsɐʇ ǝuıǝ ɹǝpǝıʍ ǝıu ǝɟnɐʞ ɥɔı ´uuɐɯ ɥo
PIC18F2550
drone265/278
Barbarus hic ergo sum, quia non intellegor ulli.
Ein Barbar bin ich hier, da ich von keinem verstanden werde.
ʎɐqǝ ıǝq ɹnʇɐʇsɐʇ ǝuıǝ ɹǝpǝıʍ ǝıu ǝɟnɐʞ ɥɔı ´uuɐɯ ɥo
Re: Eagle lib gesucht
Moin moin!
Na jetzt wirds aber richtig retro.
Bloß fehlt da nicht was? Z.Zt. Eingabe durch Gedankenübertragung und Ausgabe ins VGA-Nirvana
Gruß
TuxFan
Na jetzt wirds aber richtig retro.
Bloß fehlt da nicht was? Z.Zt. Eingabe durch Gedankenübertragung und Ausgabe ins VGA-Nirvana
Gruß
TuxFan
Wunder gibt es immer wieder.......
- PIC18F2550
- Beiträge: 2854
- Registriert: Fr 30. Sep 2011, 13:08
Re: Eagle lib gesucht
Moin,
Nee Nee Nee das ist doch WVGA
(ist noch nicht soweit).
Das ist ja auch nur ein Test mit der lib scheind aber alles zu Stimmen.
Habe gestern noch den 8830 integriert muß auch noch auf dem Plan.
Beim prop müssen noch die Schutzwiederstände gegen masse rein wegen 5V und so.
Keybord Maus und SD-Karte Fehlen auch noch.
Und dann und dann die blauen Räder
Nee Nee Nee das ist doch WVGA
Das ist ja auch nur ein Test mit der lib scheind aber alles zu Stimmen.
Habe gestern noch den 8830 integriert muß auch noch auf dem Plan.
Beim prop müssen noch die Schutzwiederstände gegen masse rein wegen 5V und so.
Keybord Maus und SD-Karte Fehlen auch noch.
Und dann und dann die blauen Räder
Gruß
PIC18F2550
drone265/278
Barbarus hic ergo sum, quia non intellegor ulli.
Ein Barbar bin ich hier, da ich von keinem verstanden werde.
ʎɐqǝ ıǝq ɹnʇɐʇsɐʇ ǝuıǝ ɹǝpǝıʍ ǝıu ǝɟnɐʞ ɥɔı ´uuɐɯ ɥo
PIC18F2550
drone265/278
Barbarus hic ergo sum, quia non intellegor ulli.
Ein Barbar bin ich hier, da ich von keinem verstanden werde.
ʎɐqǝ ıǝq ɹnʇɐʇsɐʇ ǝuıǝ ɹǝpǝıʍ ǝıu ǝɟnɐʞ ɥɔı ´uuɐɯ ɥo
Re: Eagle lib gesucht
Ich mag diese Widerstandsnetzwerke als Levelshifter nicht. Wenn man sowas braucht dann richtige Levelshifter-ICs dafür einsetzen. Das sorgt für klare Verhältnisse. Beim Hive würde ich die gerne auch rausschmeissen und 3,3V RAMs einsetzen. Mal schauen, eilt ja nicht, getaktete Spannungswandler sind da auch noch angedacht aber erstmal muß ich weitere meiner komatösen Planungspatienten wecken und rehabilitieren.PIC18F2550 hat geschrieben:...............Beim prop müssen noch die Schutzwiederstände gegen masse rein wegen 5V und so............
Dann bastle mal schön weiter
Gruß
TuxFan
Wunder gibt es immer wieder.......
- PIC18F2550
- Beiträge: 2854
- Registriert: Fr 30. Sep 2011, 13:08
Re: Eagle lib gesucht
Hab schonmal danach geschaut aber sind nur als SMD zu finden.TuxFan hat geschrieben: rausschmeissen und 3,3V RAMs einsetzen
Als ich damals versucht habe einen PIC18 mit USB am HIVE anschließen zu wollen binn ich auch über diese Klippe gestürtzt.
Leider kam ich da nicht weiter.
In der jetzigen Situation sind keine weiteren Erweiterungen an den Leitungen vorgesehen. Daher ist es vertretbar.
Übrigens spendiere ich dem Projekt noch 16 echte 8 Bit E/A's.
Gruß
PIC18F2550
drone265/278
Barbarus hic ergo sum, quia non intellegor ulli.
Ein Barbar bin ich hier, da ich von keinem verstanden werde.
ʎɐqǝ ıǝq ɹnʇɐʇsɐʇ ǝuıǝ ɹǝpǝıʍ ǝıu ǝɟnɐʞ ɥɔı ´uuɐɯ ɥo
PIC18F2550
drone265/278
Barbarus hic ergo sum, quia non intellegor ulli.
Ein Barbar bin ich hier, da ich von keinem verstanden werde.
ʎɐqǝ ıǝq ɹnʇɐʇsɐʇ ǝuıǝ ɹǝpǝıʍ ǝıu ǝɟnɐʞ ɥɔı ´uuɐɯ ɥo
- PIC18F2550
- Beiträge: 2854
- Registriert: Fr 30. Sep 2011, 13:08
Re: Eagle lib gesucht
An welche hast du da gedacht? denke daran das der Prop zugriffszeiten kleiner 50ns hatt.TuxFan hat geschrieben:richtige Levelshifter-ICs
Gruß
PIC18F2550
drone265/278
Barbarus hic ergo sum, quia non intellegor ulli.
Ein Barbar bin ich hier, da ich von keinem verstanden werde.
ʎɐqǝ ıǝq ɹnʇɐʇsɐʇ ǝuıǝ ɹǝpǝıʍ ǝıu ǝɟnɐʞ ɥɔı ´uuɐɯ ɥo
PIC18F2550
drone265/278
Barbarus hic ergo sum, quia non intellegor ulli.
Ein Barbar bin ich hier, da ich von keinem verstanden werde.
ʎɐqǝ ıǝq ɹnʇɐʇsɐʇ ǝuıǝ ɹǝpǝıʍ ǝıu ǝɟnɐʞ ɥɔı ´uuɐɯ ɥo
Re: Eagle lib für U88xxM/D für JU+TU-2013
Nehmen wir einen 8bit bidirektionalen Datenbus, würde ich 74LVC245 nehmen. Es geht auch 74AHCT245. Den 74AHCT125 (4bit unidirektional hab ich im AX81 zwischen AVR (5V) und SD-Karte (3V3)). Sowohl den LVC als auch den AHCT gibt es erfreulicherweise für ungeübte Löter im DIL20 Gehäuse.
Für 8 bit unidirektionalen Bus (Adressbus) kann der 74LVC244 (auch im DIL20 verfügbar) verwendet werden.
Der 245 und der 244 sind ja auch die klassischen Bustreiber der Z80/8080-Ära.
Die LVCs als auch die AHCTs werden mit 3,3V betrieben und ertragen dann an der Eingängen die Spannung der 5V-ICs.
Für die RAMs im DIL-Gehäuse gibt es auch noch 3,3V Typen. Ich muß nur noch mal prüfen ob das Pinout übereinstimmt. Nachgeschaut hab ich mal, als ich so nebenbei an einem kleinen CP/M-Maschinchen eagelte. Bei den nächsten Platinen ist zur CP/M-Erprobungszwecken eine 512kX8 RAM/SD-Erweiterung für meinen SoMProp dabei. Schaun wir mal.
Übrigens bei Reichelt findet man nichts zu obigen ICs.
Gruß
TuxFan
Für 8 bit unidirektionalen Bus (Adressbus) kann der 74LVC244 (auch im DIL20 verfügbar) verwendet werden.
Der 245 und der 244 sind ja auch die klassischen Bustreiber der Z80/8080-Ära.
Die LVCs als auch die AHCTs werden mit 3,3V betrieben und ertragen dann an der Eingängen die Spannung der 5V-ICs.
Für die RAMs im DIL-Gehäuse gibt es auch noch 3,3V Typen. Ich muß nur noch mal prüfen ob das Pinout übereinstimmt. Nachgeschaut hab ich mal, als ich so nebenbei an einem kleinen CP/M-Maschinchen eagelte. Bei den nächsten Platinen ist zur CP/M-Erprobungszwecken eine 512kX8 RAM/SD-Erweiterung für meinen SoMProp dabei. Schaun wir mal.
Übrigens bei Reichelt findet man nichts zu obigen ICs.
Gruß
TuxFan
Wunder gibt es immer wieder.......
- PIC18F2550
- Beiträge: 2854
- Registriert: Fr 30. Sep 2011, 13:08
Re: Eagle lib für U88xxM/D für JU+TU-2013
Die Typen klingen gut leider hat reichelt sie nicht im sortiment 
Gruß
PIC18F2550
drone265/278
Barbarus hic ergo sum, quia non intellegor ulli.
Ein Barbar bin ich hier, da ich von keinem verstanden werde.
ʎɐqǝ ıǝq ɹnʇɐʇsɐʇ ǝuıǝ ɹǝpǝıʍ ǝıu ǝɟnɐʞ ɥɔı ´uuɐɯ ɥo
PIC18F2550
drone265/278
Barbarus hic ergo sum, quia non intellegor ulli.
Ein Barbar bin ich hier, da ich von keinem verstanden werde.
ʎɐqǝ ıǝq ɹnʇɐʇsɐʇ ǝuıǝ ɹǝpǝıʍ ǝıu ǝɟnɐʞ ɥɔı ´uuɐɯ ɥo
Re: Eagle lib für U88xxM/D für JU+TU-2013
Na ja, Reichelt ist nicht immer Maß aller Dinge. Es gibt auch andere Distributoren, die auch exotischere Teile an Privatleute/Endverbraucher vertreiben. Nur manchmal mit Mindestbestellpreis. Bei dem ich diese Sachen ordere hat €25,- als Einstiegspreis. Zu der Summe komme ich aber meistens, wenn ich ein wenig warte und für verschiedene Projekte bestelle.
Gruß
TuxFan
Gruß
TuxFan
Wunder gibt es immer wieder.......
- PIC18F2550
- Beiträge: 2854
- Registriert: Fr 30. Sep 2011, 13:08
Re: Eagle lib für U88xxM/D für JU+TU-2013
Ich weis es ist auch nicht mehr was es einmal war.
Vor ein paar Jahren gab es noch alles bei Conrad bei mir um die Ecke aber sei die ins Stadtzentrum gezogen sind ist nichts von den Dingen die ich suche mehr zu haben.
Anscheinend gehören wir zu einer aussterbenden Gilde.
Vor ein paar Jahren gab es noch alles bei Conrad bei mir um die Ecke aber sei die ins Stadtzentrum gezogen sind ist nichts von den Dingen die ich suche mehr zu haben.
Anscheinend gehören wir zu einer aussterbenden Gilde.
Gruß
PIC18F2550
drone265/278
Barbarus hic ergo sum, quia non intellegor ulli.
Ein Barbar bin ich hier, da ich von keinem verstanden werde.
ʎɐqǝ ıǝq ɹnʇɐʇsɐʇ ǝuıǝ ɹǝpǝıʍ ǝıu ǝɟnɐʞ ɥɔı ´uuɐɯ ɥo
PIC18F2550
drone265/278
Barbarus hic ergo sum, quia non intellegor ulli.
Ein Barbar bin ich hier, da ich von keinem verstanden werde.
ʎɐqǝ ıǝq ɹnʇɐʇsɐʇ ǝuıǝ ɹǝpǝıʍ ǝıu ǝɟnɐʞ ɥɔı ´uuɐɯ ɥo