Technische Fragen zur Sammelbestellung

Alles zum Thema Hardware rund um die Propellerchips und den Hive.
Benutzeravatar
TuxFan
Beiträge: 1025
Registriert: So 6. Sep 2009, 11:18

Re: Technische Fragen zur Sammelbestellung

Beitrag von TuxFan »

Nochmal zum 2. SD-Laufwerk........
Das finde ich prinzipiell nicht schlecht, da man dann ohne PC von einer SD-Card auf eine zweite kopieren kann. Besonders interessant falls man einmal auch Softwareentwicklung auf dem Hive machen will.
Was ich nicht so gut finde, ist die wahlweise Auswahl der Slots über Signalinvertierung. Eine der Karten ist dann immer im Eingriff. Ich bin da eher für klare Verhältnisse und hätte da lieber jeweils eine Select-Leitung für jede Karte. Auch wegen des Kartenwechsels.
Außer den 4 Signalleitungen des Administra auf dem Bus haben wir eigentlich nichts zu Verfügung. Diese Leitungen würde ich persönlich nicht so schnell opfern, da man hier z.B. noch eine vollständige SPI-Schnittstelle zu Verfügung hat.
Welche Signale des Administra könnten wir denn noch verwenden?
Da wäre noch die NIC-INT-Leitung, die bisher noch nicht vom Treiber benutzt wird, aber was ist wenn diese in Zukunft doch vom Treiber benutzt wird? Also besser die Finger davon lassen.
Dann haben wir nur noch die Heartbeat-Led-Leitung. Zum Testen finde ich die Leitung garnicht mal so schlecht, aber dann? Mich persönlich macht das geblinke der Leds manchmal nervös. Wer ähnlich empfindet sucht dann vielleicht eine sinnvolle Aufgabe für diese Leitung. Eine Select-Leitung wäre doch eine adäquate Aufgabe......

Gruß
TuxFan

PS.: Eventuell Umschaltung mit Lötjumper oder 3-Pol.-Pinhead zwischen Led und Select.
Wunder gibt es immer wieder.......
Benutzeravatar
drohne235
Administrator
Beiträge: 2284
Registriert: So 24. Mai 2009, 10:35
Wohnort: Lutherstadt Wittenberg
Kontaktdaten:

Re: Technische Fragen zur Sammelbestellung

Beitrag von drohne235 »

Vielleicht könnte man die Aufgabe auch mit einer anderen Minimallogik an den externen Laufwerken lösen:

1. Wenn CS inaktiv ist, kann mit einem Impuls auf CLK ein Schieberegister (im einfachsten Fall 2Bit) durchgetaktet werden, um das entsprechende Laufwerk zu selektieren.
2. Wenn CS inaktiv ist, kann mit einem Impuls auf DO das Schieberegister rückgesetzt werden.

Das heißt, die Logik verwendet die SPI-Leitungen zur Selektion, wenn CS inaktiv (1) ist - in diesem Moment sind die Leitungen ja ungenutzt und haben ja auch keinen Einfluss auf die SD-Card.

Bei einer Normalbestückung mit einem SD-Connector ohne diese Auswahllogik, passiert einfach nur nichts - es wird mit CS immer das interne Laufwerk verwendet. Wenn mehrere Laufwerke, benötigt man halt diese Zusatzlogik und kann das interne Laufwerk nicht nutzen oder bestückt es nicht.

Vorteil: Man kommt mit den SD-Leitungen selbst aus und ist kompatibel.
Nachteil: Man benötigt eine Minilogik auf den externen Laufwerken.

Edit: Mit dem Konzept könnte man allgemein weitere externe SPI-Devices an Administra anschließen - ist ja jetzt mal ein cooler Gedanke so ein SPI-Bus oder? :twisted:
"Ob Sie denken, dass Sie es können, oder ob Sie denken, dass Sie es nicht können - in beiden Fällen haben Sie recht." Henry Ford
Benutzeravatar
TuxFan
Beiträge: 1025
Registriert: So 6. Sep 2009, 11:18

Re: Technische Fragen zur Sammelbestellung

Beitrag von TuxFan »

Hallo!
@drohne235
So eine Zusatzlogik ist meines Erachtens machbar aber ob man sich da nicht ein Nadelör bastelt :? das einem später Verlust an Übertragungsgeschwindigkeit beschert?
Kann ich jetzt nicht beurteilen..........tangiert mich im Moment auch nicht so, da mein Bastel-Budget einen zweiten Hive nicht zuläßt. :cry:
Ein zweites SD-Laufwerk kann man ja auch an den vier noch vorhanden Portleitungen auf dem Administrabus des Hive anschließen. Gut hier kann man auch mal Deinen Vorschlag des SPI-Busses ausprobieren......

Gruß
TuxFan
Wunder gibt es immer wieder.......
Benutzeravatar
drohne235
Administrator
Beiträge: 2284
Registriert: So 24. Mai 2009, 10:35
Wohnort: Lutherstadt Wittenberg
Kontaktdaten:

Re: Technische Fragen zur Sammelbestellung

Beitrag von drohne235 »

Mal schauen, vielleicht bekommen wir das Administra-HBeat-Siganl noch mit auf den EX-SD drauf. Im Prinzip habe ich die früher schon (im besonderen für Regnatix) zusätzlich noch als allgemeine IO-Steuerleitung vorgesehen, um zum Beispiel die IO-Karten zu adressieren - genau wie du das vorgeschlagen hast. Deshalb liegt das HBeat von Regnatix auch schon auf dem Erweiterungsbus.

Jetzt kam mir noch folgende Idee: Am Expansionsbus waren noch zwei Pins frei, die wir vorerste bei der neuen Platinenversion mit dem I2C von Regnatix belegt hatten. Besser wäre aber wahrscheinlich, wenn man statt I2C die beiden Signale ADM_HBEAT & BEL_HBEAT auflegt - so lönnten die beiden anderen Chips auch aktiv über den Bus auf IO-Karten zugreifen. Ist aber fraglich ob da der (Stephan-)Router noch mitspielt... ;)
"Ob Sie denken, dass Sie es können, oder ob Sie denken, dass Sie es nicht können - in beiden Fällen haben Sie recht." Henry Ford
Benutzeravatar
volkerp
Beiträge: 82
Registriert: Di 30. Jun 2009, 20:19

Re: Technische Fragen zur Sammelbestellung

Beitrag von volkerp »

vielleicht als Idee: für die CS-Signale des SPI-Busses könnte man auch einen I2C-Port-Expander (z.B. PCF8574) parallel zum EEPROM nutzen. Die CS-Signale müssen ja nicht bei jedem Takt umgeschaltet werden, so dass der langsamere I2C-Bus zum Ein- und Ausschalten der SPI-Geräte reichen sollte.
Das wäre dann auch ohne jegliche Verwendung weiterer Propeller-Ports realisierbar.

Bem: Ich bin mir nicht sicher, ob die SD-Karte neben sich noch andere Geräte an einem SPI-Bus erlaubt. Ich glaube, da mal was gelesen zu haben...
Benutzeravatar
TuxFan
Beiträge: 1025
Registriert: So 6. Sep 2009, 11:18

Re: Technische Fragen zur Sammelbestellung

Beitrag von TuxFan »

Hallo!
@volkerp :
Wenn alle angeschlossenen Geräte die SPI-Bus-Spec erfüllen, sollten zwei SD-Karten (als slave) am SPI-Bus, mit wie auch immer gearteten, getrennten CS-Leitungen kein Problem darstellen.
Was sich jedoch beim Propeller günstig auf den Transport von Daten von einer auf die andere Karte auswirken könnte, wären zwei vollständige, von je einem eigenen COG kontrollierte SPI-Busse. Hab ich bis jetzt allerdings noch nicht selber ausprobiert, weil bis jetzt für mich auch noch keine Notwendigkeit bestand.
Aus diesem Grunde läuft meine Planung für den HandProp auch mit mehreren getrennten SPI-Bussen für SD-Karte, LCD-Display, Touchscreen-Controller, RF-Modul. Jeweils durch einen eigenen COG gesteuert.
@drohne235
Den I2C-Anschluß von Regnatix würde ich am Bus lassen. Falls einer Erweiterungen durch ein 40-pol-Flachbandkabelincl. I2C plant. Aber müßt Ihr selber wissen, wie Ihr am besten zurecht kommt.

Gruß TuxFan
Wunder gibt es immer wieder.......
Benutzeravatar
drohne235
Administrator
Beiträge: 2284
Registriert: So 24. Mai 2009, 10:35
Wohnort: Lutherstadt Wittenberg
Kontaktdaten:

Re: Technische Fragen zur Sammelbestellung

Beitrag von drohne235 »

TuxFan hat geschrieben:Den I2C-Anschluß von Regnatix würde ich am Bus lassen. Falls einer Erweiterungen durch ein 40-pol-Flachbandkabelincl. I2C plant. Aber müßt Ihr selber wissen, wie Ihr am besten zurecht kommt.
Das ist halt die Frage: Zwei Leitungen für I2C zu verwenden um Regnatix einen zusätzlichen Zugriff zu gestatten (denn Das Heartbeat-Signal von Regnatix liegt ja schon auf dem Erweiterungsbus), oder für die beiden anderen Propeller überhaupt eine Möglichkeit zu schaffen am I/O-Geschehen teilzunehmen.
"Ob Sie denken, dass Sie es können, oder ob Sie denken, dass Sie es nicht können - in beiden Fällen haben Sie recht." Henry Ford
Benutzeravatar
drohne235
Administrator
Beiträge: 2284
Registriert: So 24. Mai 2009, 10:35
Wohnort: Lutherstadt Wittenberg
Kontaktdaten:

Re: Technische Fragen zur Sammelbestellung

Beitrag von drohne235 »

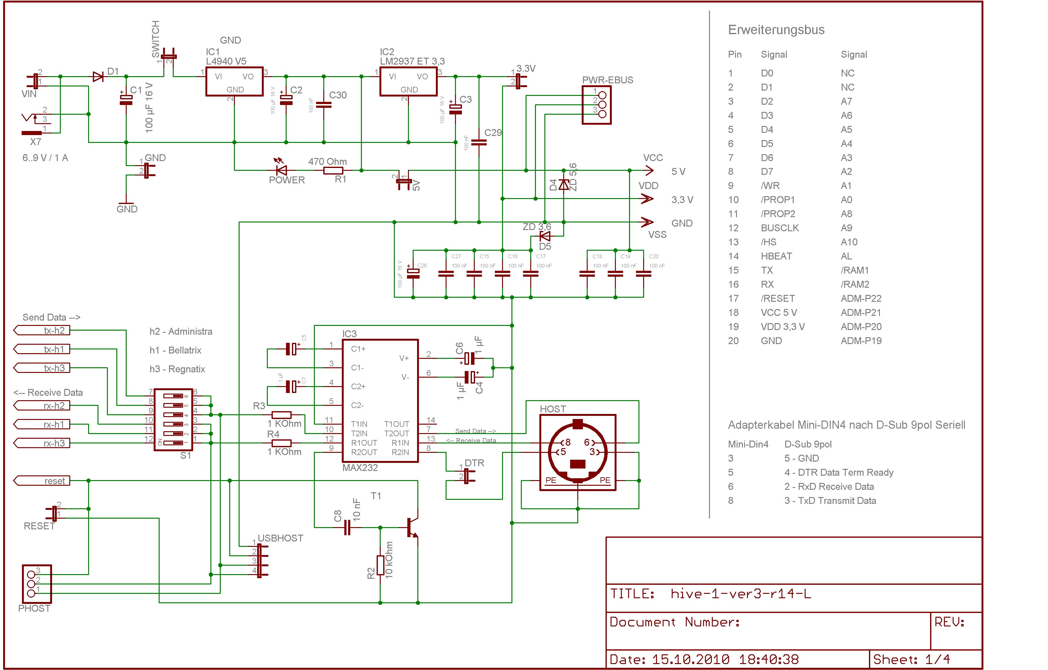
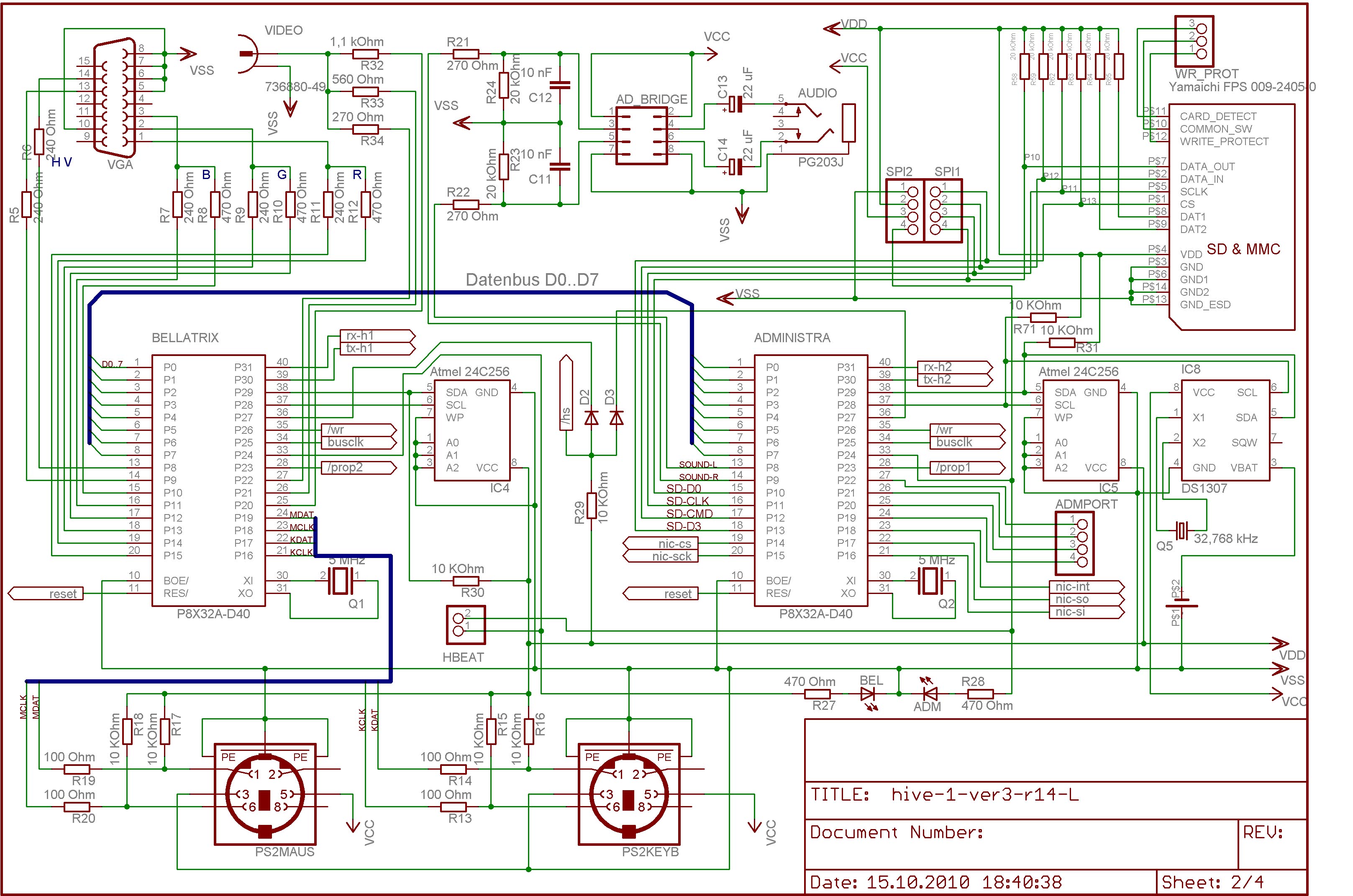
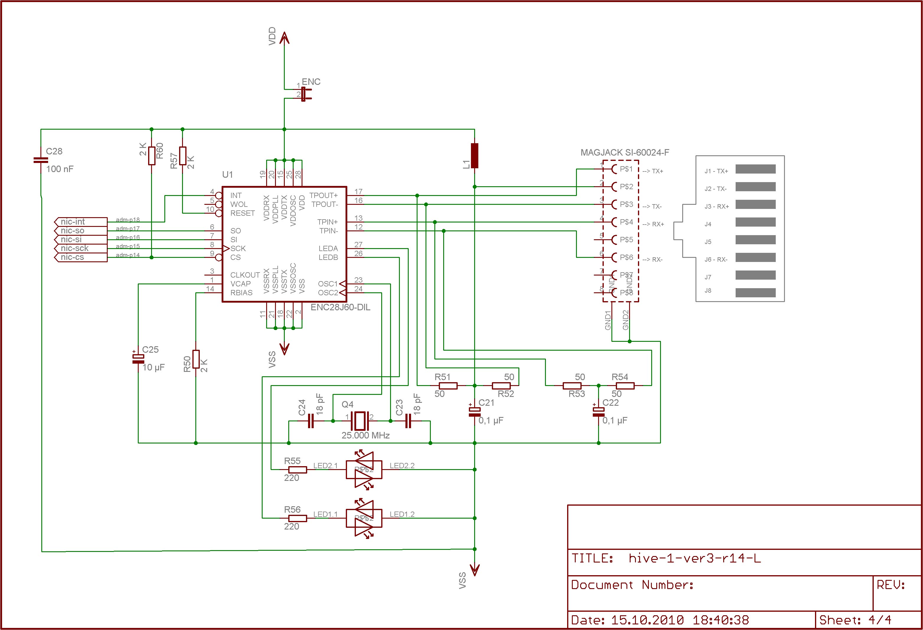
Hier nun die aktuelle Version von Stephans Umarbeitung, mit der wir nun den Endspurt einleiten und damit in die intensive Testphase gehen.

Zu den letzten Änderungen geselle sich noch folgende Verbesserungen:
  • Der SPI-Bus des SD-Laufwerkes ist nun auch mit bestücktem SD-Connector nutzbar. Damit sollten - eine passende Änderung der Software vorrausgesetzt - mehrere Laufwerke und andere SPI-Devices anschließbar sein. Das Signal ADM-HBEAT und zusätzlich 5V liegt jetzt mit auf dem SPI-Pinheader. Damit ist eine einfache Adressierung sichergestellt.
  • Am Expansionsbus liegen jetzt zusätzlich die Signale ADM-HBEAT & BEL-HBEAT an. So können jetzt alle drei Prop's einfach mit späteren I/O-Erweiterungen sprechen. I2C von Regnatix (den wir zwischenzeitlich vorgesehen hatten) entfällt damit.
Dateianhänge
hive-r14-l-beta2.rar
(138.37 KiB) 904-mal heruntergeladen
schema4.jpg
schem3.jpg
schema2.jpg
schema1.jpg
place.jpg
bottop2.jpg
bottop1.jpg
"Ob Sie denken, dass Sie es können, oder ob Sie denken, dass Sie es nicht können - in beiden Fällen haben Sie recht." Henry Ford
stesch99
Beiträge: 27
Registriert: Mo 16. Nov 2009, 15:47

Re: Technische Fragen zur Sammelbestellung

Beitrag von stesch99 »

Hallo an Euch!

Bei mir entstand gerade noch eine Frage zur Ethernet-Buchse (Magjack).

Diese Buchse (ST-60062-F) war ja schon für die letzte Version so gut wie nicht mehr beschaffbar.

Ist für diese ein neuer, allgemein verfügbarer Typ (wegen der PIN-Belegung ) ausgewählt wurden und das Layout dafür geändert wurden?

Prüft das doch bitte noch mal!

Die anderen Anpassungen gefallen mir sehr und ich freue mich schon auf die neuen Boards.

Gruß Steffen
Benutzeravatar
TuxFan
Beiträge: 1025
Registriert: So 6. Sep 2009, 11:18

Re: Technische Fragen zur Sammelbestellung

Beitrag von TuxFan »

Hallo!
stesch99 hat geschrieben:..................Bei mir entstand gerade noch eine Frage zur Ethernet-Buchse (Magjack).
Diese Buchse (ST-60062-F) war ja schon für die letzte Version so gut wie nicht mehr beschaffbar.
I................
Laut Plan war und ist es die Buchse SI-60064-F.
Gibt es z.Zt. hier :
https://www.it-wns.de/themes/kategorie/ ... 0&source=2
und hier
http://www.csd-electronics.de/de/index.htm

Gruß
TuxFan
Wunder gibt es immer wieder.......
Antworten