Seite 6 von 15
Re: Eagle lib U88xxM/D für JU+TU-2013
Verfasst: Fr 25. Jan 2013, 23:14
von unick59
Hi Pic,
...DM integriert, Gal vergrößert..... gefällt mir, so gings bei mir auch los!! Langsam gehts in meine Richtung der Z8-Spielerei
Zurückrudern bei Flash gilt aber nicht!!
Nun denk doch mal konsequent weiter:
Das Busregister DL540 auch gleich noch als programmierbare Logik realisiert in ner CPLD, ein Speichersteuerungsregister da noch mit rein, das nach jedem Reset Speicherbank 0 setzt und somit ROM(Flash) ab Adresse 0 zur Verfügung stellt, ansonsten aber vom Z8 beschrieben werden kann, somit Bankswitching möglich macht...dann reicht nur irgendwann die Gal nicht mehr.
Also nimm gleich ne CPLD! Und wenn man eine "große" mit vielen Anschlüssen nimmt, dann stellt sich die Frage warum Port2 der Z8 mit Prop blockieren? Ob der Propeller nun über In/Out, also ld-Befehle angesprochen wird oder als Speicherplatz über ldc/lde-Befehle ist auch egal.
Und dann würde ich den Takt für Z8 ableiten aus Prop-Ausgang, der zu besagter CPLD geht und dort in einem voreinstellbaren Teiler geteilt wird. Das Teilervoreinstellregister ist dann ansprechbar, wie auch besagtes Speichersteuerungsregister, als normale Systemadresse. Damit kann sich der Z8 also auch den Takt selbst programmieren.
...mach weiter so!
Grüße
Uwe
Re: Eagle lib U88xxM/D für JU+TU-2013
Verfasst: Sa 26. Jan 2013, 00:26
von PIC18F2550
Moin unick59,
unick59 hat geschrieben:Und dann würde ich den Takt für Z8 ableiten aus Prop-Ausgang
Da ich auch schnellere Z8 einsetzen will wird das bei 33Mhz schon ein bissel Knapp.
Das jetzige System stellt nur die minimal variante dar.
Warum Flash wenn SRAM und SD-Karte vorhanden ist.
Für anwendungen stehen ca 58k zur verfügung das reicht doch ersteinmal für den Anfang.
Für eine RAMDISK kann über eine Externe Logik der SRAM/EPROM deaktiviert werden.(aber das ist noch Zukunftsmusik)
Der GAL ist in sich abgeschlossen der hatt da auch nichts anderes zu machen.
Zudem stehen die Programmiergeräte für GAL und EPROM auf meinem Arbeitsplatz herum und Stauben so vor sich rum.
Alle Bauteile sollten auch von nicht Lötprofi's oder älteren Bastler'n (wie ich) Ausführbar sein.
Warum Ports? weil die U88xxD/M kein Zugrif auf die Perifferie haben soll.
Sämtliche Hartware zugriffe werden vom Prop aus erledigt und verwaltet.
Damit wird der Prozessor entlastet.
Re: Eagle lib U88xxM/D für JU+TU-2013
Verfasst: Sa 26. Jan 2013, 00:58
von PIC18F2550
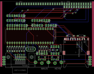
aktueller Stand Stromlaufplan und Leiterplatte.
Die Buserweiterungsbuchse fehlt auch noch.
Aber dafür muss ich erstmal meinen alten XP-Rechner hochfahren den da habe ich noch eine Eagle Vollversion mit diesem Demo hier ist nicht viel auszurichten.
Re: Eagle lib U88xxM/D für JU+TU-2013
Verfasst: Sa 26. Jan 2013, 12:19
von PIC18F2550
Aufteilung des Speeicher's
Code: Alles auswählen
; Speicherbelegung, Code
; +-----------+-----------------------------------+
; | FFFF| 58k frei |
; | 1000| |
; +-----------+-----------------------------------+
; |2k ROM 0FFF| 2048 Byte Betriebssystem/Monitor |
; | 0800| |
; +-----------+-----------------------------------+
; |2k ROM 07FF| 2048 Byte Basicinterpreter |
; | 0000| |
; +-----------+-----------------------------------+
;
; Speicherbelegung, Daten
; +-----------+-----------------------------------+
; | FFFF| 58k frei |
; | 1800| |
; +-----------+-----------------------------------+
; | 17FF| 1024 Byte Systemdaten |
; | 1400| |
; +-----------+-----------------------------------+
; | 13FF| 1024 Byte Systemstack |
; | 1000| |
; +-----------+-----------------------------------+
; | 0FFF| 4096 Byte unbenutzt |
; | 0000| |
; +-----------+-----------------------------------+
Re: Eagle lib U88xxM/D für JU+TU-2013
Verfasst: Mo 28. Jan 2013, 09:49
von PIC18F2550
So das Basic wurde auf $1000h verschoben der Assembler meldet kein Fehler.
Jetzt kommt der Proppeler dran.
Und danach das Monitorprogramm.
Mein Win Rechner Startet nicht

nach kurzer Durchsicht
ICH MUSS ERST EIN PAAR ELKOS TAUSCHEN !!!
Hätte mich auch gewundert bei der Technik die begeistert.
Re: Eagle lib U88xxM/D für JU+TU-2013
Verfasst: Di 29. Jan 2013, 23:47
von PIC18F2550
Ich bau mir ersteinmal ein Referenzprojekt (eine Datei) wo Basic, 2kES und Zeichensatz drinn sind.
Dabei bleibt ersteinmal Basic ab 0h und ES ab 800h.
Wenn da alles funktioniert wird der TV-Teil , SAVE, LOAD und die Tastatur durch die Anbindung zum Prop ersetzt.
GVGA-Treiber 512x384@67Hz Color (32x32)Bitmap Driver und 8x8 Zeichensatz(0-255) 64x48
Sollte das nicht reichen steht noch ein TVGA-Treiber 640x480@60Hz Pixel 80x60 Zeichen (8X8) characters (0...256) 16/16 Color zur verfügung.
Re: JU+TU-2013
Verfasst: Do 31. Jan 2013, 10:58
von PIC18F2550
Das der Platz auf der Platiene so knapp wird gefällt mir ehrlich gesagt nicht.
Ich denke z.Z. über eine 2 Platienenlösung nach.
Die 1. den EMR ROM/RAM/GAL + 2x BUS verbinder
Die 2. den PROP mit 2xSpannungsregler, SD-Karte und ... diese wird etwas Kürzer und soll über den EMR kommen.
Der 2.Busverbinder ist Erweiterungen vorbehalten.

Re: JU+TU-2013
Verfasst: Fr 1. Feb 2013, 01:06
von PIC18F2550
OK,
hier mal die 1. Versuche mit dem getrenten Aufbau.

- Das EMR-Systembord

- Der VGA-Adapter
Für die origilal variante gibt es noch das B-Bord mit der standart Bestückung.
Der Lange Bus ist der original Bus(mit B-Bord) angehangen die fehlenden Adressen.
Der Kurze sind P20/21.
Re: JU+TU-2013
Verfasst: So 3. Feb 2013, 19:53
von PIC18F2550
So die EMR-Platiene steht fest.
Jetzt kommt ersteinmal die original TV u. KEYB Platiene drann.
Re: JU+TU-2013
Verfasst: Mo 4. Feb 2013, 00:29
von PIC18F2550

muß nochmal rücken die Ports 2&3 müssen da vorn weg da kommen doch die die Buchsen hinn.
2 Stiftleisten zur unterstützung falls jemand die Plattien nicht in ein Gehäuse mit Führungsschienen einbauen will sondern nur mal ein Türmchen baut.
