Halloe.
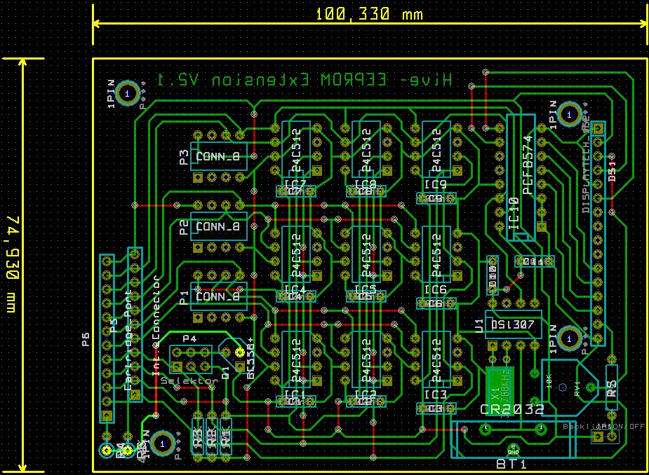
Hier mal eine kleine Erweiterung, nun hat die kleine Platine auch ein optionales Modul für die Ansteuerung eines kleinen LCD-Textdisplays. ( Displaytec162 von Reichelt 2*16 Zeichen Text). Das Display hatte ich noch im Bastelkeller rumfliegen. Auch die I2C Chips hatte ich noch da.

Optional kann man statt des Displays auch einfach die 6 gerouteten IO- Kanäle für irgendwas anderes hernehmen. Sowohl die Uhr als auch der Displayport hängen am Regnatix Chip. Es sein den man verwurschtelt die Flachbandkabel irgendwie anders. Dann liegen die jedoch nicht mehr so schön flach oben auf.
[EDIT]
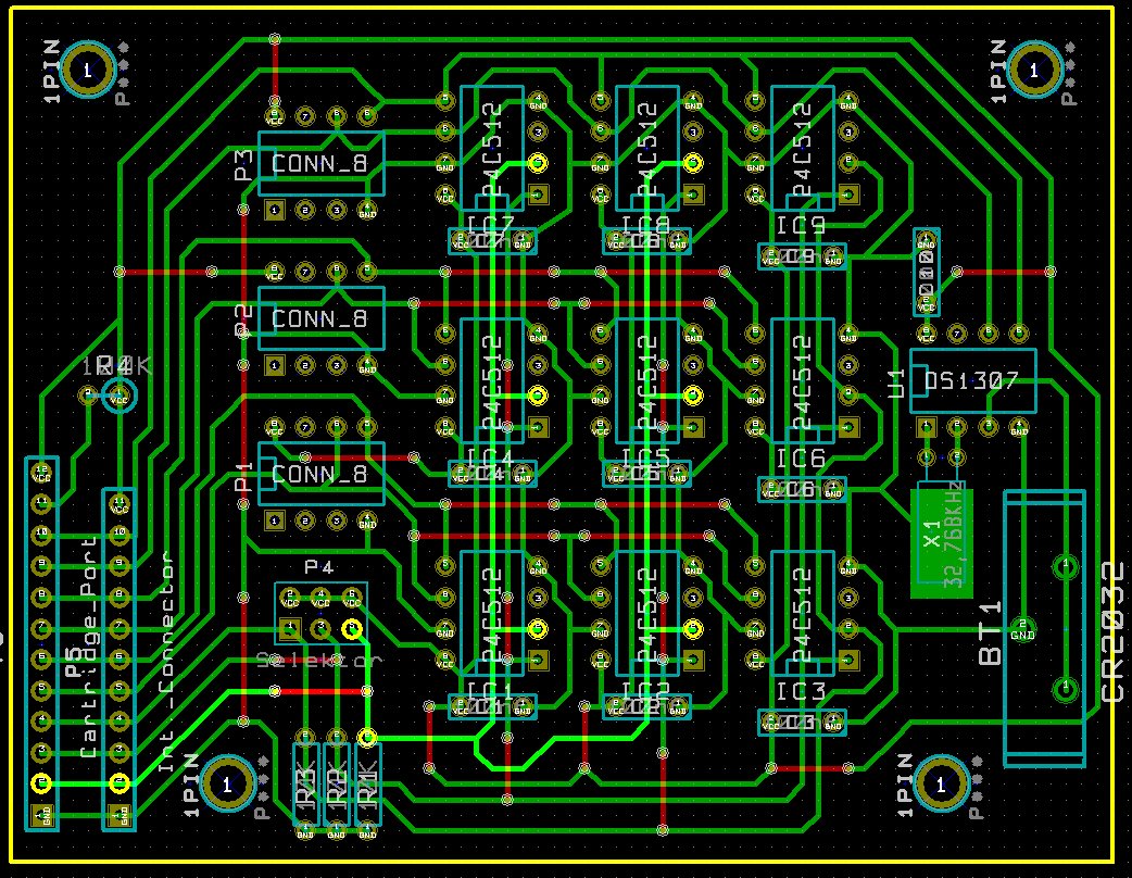
*grins* So nun passt alles so wie ich mir das gewünscht habe. Ist alles recht gequetscht, aber es passt nun genau auf die bestellten 75*100cm Platinen. So brauch ich keine Euro-Platine (160*100) zersägen. Nu bin ich erstmal zufrieden. [/EDIT]
[EDIT2]
Hihi, so nun bin ich erstmal zufrieden. Im prinzip müsste nun eine potentielle Cartridge die Controlle über die 3 Adressleitung an den 3 EEPROM-Bänken über eine einfache Brücke übernehmen können. Muss das ganze mal vor dem Ätzen noch auf meinem Steckbrett testen. Habe das ganze im Simulator erfolgreich zum laufen gebracht, nu muss es nur noch in der Realität auch tun.

Das angefügte Bild zeigt nun den vorerst endgültigen Stand der Entwicklung. Demnächst wird dann der 2. Prototyp geätzt und dann kanns Endlich mit der Bestückung des Hive/C64 weiter gehen.
[/EDIT2]
Grüße
Janaha