Gam_Bo_Prop
Gam_Bo_Prop
Hallo zusammen!
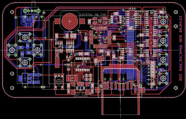
Neben allzuvielen profanen Dingen beschäftige ich mich im Moment mit einer Kreuzung zwischen meinem in Entwicklung befindlichen HandProp, einem Propeller-C3-Board und einem Anflug eines GameBoyAdvance (im weiteren GBA genannt).
Durch einen Thread im Parallax-Forum angeregt, habe ich die Entwicklung meines HandProp eingestellt und habe den ursprünglichen Entwurf durch Komponenten des Propeller-C3-Boards aufgepeppt und mit acht Tasten versehen und auf ein Board gebracht.
Hier ein paar technische Details :
Boardgröße : 115mm x 60mm
Display : MI0283QT-2 - 2.83" LCD + Touchpanel
CPU : 1 x Propeller
EEProm : 1 x 64k
RTC : 1 x DS1338
Das Display und der Touchscreencontroller haben beide einen eigenen, vollständigen SPI-Bus. Das Backlight wird über einen Fet und einer Portleitung der CPU gesteuert.
An einem weiteren SPI-Bus hängen :
2 x 32kB SRam
2 x 1 - 4 MB Flash
1 x SD-Slot
Die einzelnen Komponenten des erweiterten SPI-Bus werden von drei Portleitungen der CPU und einem 74HC138 gesteuert. Siehe auch C3-Board.
Der SD-Slot soll aus einem offenen Rahmen ohne Metallschild bestehen. Dadurch bietet sich die Möglichkeit SD-Adapterplatinen für die Aufnahme von weiteren Flash-Speichern, AD-Wandler etc. zu benutzen. Durch die zwei nicht benutzten Pins 8 und 9 des SD-Slot können zwei zusätzliche CS-Leitungen des 74HC138 auf die Adapterplatinchen gelegt werden.
Hier mal ein Bild zum SD-Slot : https://www.it-wns.de/images/dbimages/a ... 19_b_1.jpg
Die 8 Tasten werden über einen Dezimal-BCD-Dekoder von 4 Portleitungen abgefragt.
Was mir im Moment noch etwas Probleme bereitet sind die Batteriekontakte. Geplant sind zwei AAA-Batterien oder Akkus, die durch einen Spannungswandler (LTC3525) 3,3V bereitstellen sollen. Im ausgeschalteten Zustand kann eine Versorgung über USB erfolgen. Hierbei werden die 5V auf unter 3,3V geregelt und dann auf den Spannungswandler auf 3,3V stabilisiert. dadurch kann ein einfacher SPDT-Schalter benutzt werden.
Großer Nachteil für viele ist der komplette Aufbau in SMD.
Mal zwei Bilder zum Projekt :
Beide Bilder sind mit Blick auf die Rückseite.
Auf dem ersten Bild kann man die einzelnen Bauteile sehen
Die blaue Fläche auf dem zweiten Bild ist die sichtbare Displayfläche.
PS.: Die Fläche mit den gelben Punkten ist der Bereich, der von EAGLE Freeware bearbeitet werden kann. D.h. hier können Bauteile plaziert werden.
Gruß
TuxFan
Neben allzuvielen profanen Dingen beschäftige ich mich im Moment mit einer Kreuzung zwischen meinem in Entwicklung befindlichen HandProp, einem Propeller-C3-Board und einem Anflug eines GameBoyAdvance (im weiteren GBA genannt).
Durch einen Thread im Parallax-Forum angeregt, habe ich die Entwicklung meines HandProp eingestellt und habe den ursprünglichen Entwurf durch Komponenten des Propeller-C3-Boards aufgepeppt und mit acht Tasten versehen und auf ein Board gebracht.
Hier ein paar technische Details :
Boardgröße : 115mm x 60mm
Display : MI0283QT-2 - 2.83" LCD + Touchpanel
CPU : 1 x Propeller
EEProm : 1 x 64k
RTC : 1 x DS1338
Das Display und der Touchscreencontroller haben beide einen eigenen, vollständigen SPI-Bus. Das Backlight wird über einen Fet und einer Portleitung der CPU gesteuert.
An einem weiteren SPI-Bus hängen :
2 x 32kB SRam
2 x 1 - 4 MB Flash
1 x SD-Slot
Die einzelnen Komponenten des erweiterten SPI-Bus werden von drei Portleitungen der CPU und einem 74HC138 gesteuert. Siehe auch C3-Board.
Der SD-Slot soll aus einem offenen Rahmen ohne Metallschild bestehen. Dadurch bietet sich die Möglichkeit SD-Adapterplatinen für die Aufnahme von weiteren Flash-Speichern, AD-Wandler etc. zu benutzen. Durch die zwei nicht benutzten Pins 8 und 9 des SD-Slot können zwei zusätzliche CS-Leitungen des 74HC138 auf die Adapterplatinchen gelegt werden.
Hier mal ein Bild zum SD-Slot : https://www.it-wns.de/images/dbimages/a ... 19_b_1.jpg
Die 8 Tasten werden über einen Dezimal-BCD-Dekoder von 4 Portleitungen abgefragt.
Was mir im Moment noch etwas Probleme bereitet sind die Batteriekontakte. Geplant sind zwei AAA-Batterien oder Akkus, die durch einen Spannungswandler (LTC3525) 3,3V bereitstellen sollen. Im ausgeschalteten Zustand kann eine Versorgung über USB erfolgen. Hierbei werden die 5V auf unter 3,3V geregelt und dann auf den Spannungswandler auf 3,3V stabilisiert. dadurch kann ein einfacher SPDT-Schalter benutzt werden.
Großer Nachteil für viele ist der komplette Aufbau in SMD.
Mal zwei Bilder zum Projekt :
Beide Bilder sind mit Blick auf die Rückseite.
Auf dem ersten Bild kann man die einzelnen Bauteile sehen
Die blaue Fläche auf dem zweiten Bild ist die sichtbare Displayfläche.
PS.: Die Fläche mit den gelben Punkten ist der Bereich, der von EAGLE Freeware bearbeitet werden kann. D.h. hier können Bauteile plaziert werden.
Gruß
TuxFan
Zuletzt geändert von TuxFan am Sa 9. Apr 2011, 23:06, insgesamt 1-mal geändert.
Wunder gibt es immer wieder.......
- drohne235
- Administrator
- Beiträge: 2284
- Registriert: So 24. Mai 2009, 10:35
- Wohnort: Lutherstadt Wittenberg
- Kontaktdaten:
Re: Gam_Bo_Prop
Klingt richtig interessant. Willst du wenn es funktioniert Informationen für Nachbauer veröffentlichen? Könnte mir echt vorstellen so ein Ding aufzubauen.
Wie meinst du das mit den SD-Adapterplatinen? Kleine Platinchen mit Kontaktflächen wie eine SD-Card und Elektronik rauf, quasi als Steckmodul? Wenn ja, ist das eine coole Idee.
Wie meinst du das mit den SD-Adapterplatinen? Kleine Platinchen mit Kontaktflächen wie eine SD-Card und Elektronik rauf, quasi als Steckmodul? Wenn ja, ist das eine coole Idee.
"Ob Sie denken, dass Sie es können, oder ob Sie denken, dass Sie es nicht können - in beiden Fällen haben Sie recht." Henry Ford
Re: Gam_Bo_Prop
Hallo!
Zuerst war ich ja nicht so erbaut von dem Gedanken unbedingt Cartridges a la Gameboy einzusetzen (siehe auch den GBA-Hack-Thread im Parallax-Forum), da zur heutigen Zeit die Programme ja auf einer SD-Card abgelegt werden können. Aus diesem Grunde hatte ich beim HandProp auch nur eine micro-SD vorgesehen. Dann fiel mir aber auch wieder die Hive-Erweiterungsplatine mit Modulen ein und ich begann diesen Gedanken weiter zu verfolgen. Zig Stunden suchte ich nach geeigneten Stecksystemen übrig blieb der von Jazzed vorgeschlagene mini-PCIexpress Steckverbinder mit Halter, ein System von Samtec(ziemlich teuer und teilweise nur für 0,8mm Platinen verfügbar), das CF-Card-System (hier kann es Probleme bei der Beschaffung der 2x25pol 1,27mm female Header geben sowie auch der Platinenführung im Halter) sowie der SD-Slot über.
Auch der mini-PCIexpress Stecker/Halter, dieser wird z.Z. für W-Lan-Karten und SSD-Laufwerke bei ITX-Boards verwendet, fiel zum Schluß aus der engeren Wahl, da er für die von mir angepeilte Boardgröße (Smartphon/Ei-Fon Abmessungen) doch zu groß war. Als mir wieder der SD-Sniffer von Sparkfun in den Sinn kam, kam mir der Gedanke mit einem offenen SD-Halter/Stecker und kleinen Platinen in Form von SD-Karten, vielleicht auch etwas länger, die als Module geeignet sein könnten. Sicherlich läßt sich nicht jede Zusatzschaltung verwirklichen. Aber es passen mindestens 3 x 8pol SRam oder FlashRom Chips auf die Platine oder ein kleiner AD-Wandler mit ein oder 2 SMA-Steckern als Eingang (Taschenosziloskop?)
.
Das angehängte Bild zeigt den Platz den man auf dem SD-Modul hat. Auch ein RFM12B-Funkmodul mit Chipantenne hat auf der Modulplatine platz.
Den SD-Slot gibt es z.Z. von mindestens 3 verschiedenen Herstellern.
Was ich aber nicht verschweigen will, ist die erforderliche Dicke von 1,2mm bis 1,3mm der SD-Platine im Bereich der Kontakte. 1,55mm einer normalen Platine könnten etwas zu dick sein. ich hab da mal ein paar steckversuche gemacht. Ob man die Oberfläche im Bereich der Kontakte und des Rahmens mit einer Dremel im Ständer wegfräsen kann, hab ich noch nicht probiert. Es gibt aber auch Platinenhersteller die 1,2mm Platinen anbieten, aber zu teuren Konditionen
. Eine Alternative wäre eine 1mm dicke Platine mit unterseitiger Auffütterung mit 1mm Polystyrol o.ä. Die Gesamtdicke einer SD ist 2mm. Hier müssten aber auch leichte Fräsungen an beiden Seiten der Unterseite erfolgen. Einfach mal die SD-Card näher betrachten.
Das idealste wäre die Stecker-Halter Kombination von Samtec . Ist eine Mischung aus CF und SD-Slot. Kostet leider um die 12 Euronen für einen 50pol-Card-edge-connector.
Dieser ist für 0,8mm Platinen verfügbar :
http://de.farnell.com/samtec/mb1-150-01 ... dp/1753944
Dieser für 1,55mm Platinen :
http://de.farnell.com/samtec/mb1-150-01 ... dp/1753948
Gruß
TuxFan
PS.: Was ich noch vergessen habe :
Am SD-Slot ist ein Schalter für Card detect und einer für Write Lock. Hiermit kann man eine Erkennung für SD-Card und für SD-Module verwirklichen.
Ich will jetzt nicht zu viel versprechen, ich werde es versuchen. Manchmal kommt einem so viel mehr in die Quere als man sich ausmalt.....drohne235 hat geschrieben:Klingt richtig interessant. Willst du wenn es funktioniert Informationen für Nachbauer veröffentlichen? Könnte mir echt vorstellen so ein Ding aufzubauen.
Ja, genau.drohne235 hat geschrieben: Wie meinst du das mit den SD-Adapterplatinen? Kleine Platinchen mit Kontaktflächen wie eine SD-Card und Elektronik rauf, quasi als Steckmodul? Wenn ja, ist das eine coole Idee.
Zuerst war ich ja nicht so erbaut von dem Gedanken unbedingt Cartridges a la Gameboy einzusetzen (siehe auch den GBA-Hack-Thread im Parallax-Forum), da zur heutigen Zeit die Programme ja auf einer SD-Card abgelegt werden können. Aus diesem Grunde hatte ich beim HandProp auch nur eine micro-SD vorgesehen. Dann fiel mir aber auch wieder die Hive-Erweiterungsplatine mit Modulen ein und ich begann diesen Gedanken weiter zu verfolgen. Zig Stunden suchte ich nach geeigneten Stecksystemen übrig blieb der von Jazzed vorgeschlagene mini-PCIexpress Steckverbinder mit Halter, ein System von Samtec(ziemlich teuer und teilweise nur für 0,8mm Platinen verfügbar), das CF-Card-System (hier kann es Probleme bei der Beschaffung der 2x25pol 1,27mm female Header geben sowie auch der Platinenführung im Halter) sowie der SD-Slot über.
Auch der mini-PCIexpress Stecker/Halter, dieser wird z.Z. für W-Lan-Karten und SSD-Laufwerke bei ITX-Boards verwendet, fiel zum Schluß aus der engeren Wahl, da er für die von mir angepeilte Boardgröße (Smartphon/Ei-Fon Abmessungen) doch zu groß war. Als mir wieder der SD-Sniffer von Sparkfun in den Sinn kam, kam mir der Gedanke mit einem offenen SD-Halter/Stecker und kleinen Platinen in Form von SD-Karten, vielleicht auch etwas länger, die als Module geeignet sein könnten. Sicherlich läßt sich nicht jede Zusatzschaltung verwirklichen. Aber es passen mindestens 3 x 8pol SRam oder FlashRom Chips auf die Platine oder ein kleiner AD-Wandler mit ein oder 2 SMA-Steckern als Eingang (Taschenosziloskop?)
Das angehängte Bild zeigt den Platz den man auf dem SD-Modul hat. Auch ein RFM12B-Funkmodul mit Chipantenne hat auf der Modulplatine platz.
Den SD-Slot gibt es z.Z. von mindestens 3 verschiedenen Herstellern.
Was ich aber nicht verschweigen will, ist die erforderliche Dicke von 1,2mm bis 1,3mm der SD-Platine im Bereich der Kontakte. 1,55mm einer normalen Platine könnten etwas zu dick sein. ich hab da mal ein paar steckversuche gemacht. Ob man die Oberfläche im Bereich der Kontakte und des Rahmens mit einer Dremel im Ständer wegfräsen kann, hab ich noch nicht probiert. Es gibt aber auch Platinenhersteller die 1,2mm Platinen anbieten, aber zu teuren Konditionen
Das idealste wäre die Stecker-Halter Kombination von Samtec . Ist eine Mischung aus CF und SD-Slot. Kostet leider um die 12 Euronen für einen 50pol-Card-edge-connector.
Dieser ist für 0,8mm Platinen verfügbar :
http://de.farnell.com/samtec/mb1-150-01 ... dp/1753944
Dieser für 1,55mm Platinen :
http://de.farnell.com/samtec/mb1-150-01 ... dp/1753948
Gruß
TuxFan
PS.: Was ich noch vergessen habe :
Am SD-Slot ist ein Schalter für Card detect und einer für Write Lock. Hiermit kann man eine Erkennung für SD-Card und für SD-Module verwirklichen.
- Dateianhänge
-
- SD-Card-Module_01.png (5.79 KiB) 49777 mal betrachtet
Wunder gibt es immer wieder.......
Re: Gam_Bo_Prop
Hallo!
Heute hab ich eine SD-Spec gefunden in der die genauen physikalischen Abmessungen einer SD-Card abgebildet waren. Damit habe ich dann mal auf die Schnelle zwei SD-Module entworfen.
Das erste ist ein Funkmodul mit dem RFM12B und einer Chipantenne, die ich zuerst auf meiner HandProp-Platine fest unterbringen wollte. Das Modul ist 40mm lang, normalerweise ist eine SD-Card nur 32mm lang.
Das zweite SD-Modul ist ein SRam- und/oder Flash-Speicher-Modul. Es sind maximal 3 Chips mit jeweils einer separaten CS-Leitung.
Am Schluß noch einmal das Motherboard mit einem "eingesetzten" Leermodul. Die zuerst ausgewählten SMD-Tasten habe ich durch bedrahtete Tasten ersetzt. Da das Motherboard auch als Bohrschablone für die obere und untere Abdeckung dienen soll, sind nun die Tasten besser zentriert und passen dann besser in die Bohrungen für die Tastenschäfte.
Gruß
TuxFan
PS.: Auf dem Motherboard habe ich noch einen zweiten Flash-Speicher-Chip eingefügt. Damit kann nun 2x 32kB SRam und 2x 1-4 MB Flash (max 8MB
) auf dem Motherboard eingesetzt werden. Somit sind alle CS-Leitungen bis auf die erste (nullte) in Gebrauch.
Bei den SD-Modulen werde ich erstmals 1.55mm dickes Platinenmaterial einsetzen und einen Rand (roter Rahmen auf dem Leermodul im letzten Bild ) auf 1,3mm Dicke abfräsen oder abschleifen.
Als nächstes werde ich noch ein A/D-Modul zusammenklauben
.
Wenn ich jetzt noch eine vernünftige Lösung für den Batteriehalter finde, folgt die Schaltplan- und Board-Kontrolle.
Heute hab ich eine SD-Spec gefunden in der die genauen physikalischen Abmessungen einer SD-Card abgebildet waren. Damit habe ich dann mal auf die Schnelle zwei SD-Module entworfen.
Das erste ist ein Funkmodul mit dem RFM12B und einer Chipantenne, die ich zuerst auf meiner HandProp-Platine fest unterbringen wollte. Das Modul ist 40mm lang, normalerweise ist eine SD-Card nur 32mm lang.
Das zweite SD-Modul ist ein SRam- und/oder Flash-Speicher-Modul. Es sind maximal 3 Chips mit jeweils einer separaten CS-Leitung.
Am Schluß noch einmal das Motherboard mit einem "eingesetzten" Leermodul. Die zuerst ausgewählten SMD-Tasten habe ich durch bedrahtete Tasten ersetzt. Da das Motherboard auch als Bohrschablone für die obere und untere Abdeckung dienen soll, sind nun die Tasten besser zentriert und passen dann besser in die Bohrungen für die Tastenschäfte.
Gruß
TuxFan
PS.: Auf dem Motherboard habe ich noch einen zweiten Flash-Speicher-Chip eingefügt. Damit kann nun 2x 32kB SRam und 2x 1-4 MB Flash (max 8MB
Bei den SD-Modulen werde ich erstmals 1.55mm dickes Platinenmaterial einsetzen und einen Rand (roter Rahmen auf dem Leermodul im letzten Bild ) auf 1,3mm Dicke abfräsen oder abschleifen.
Als nächstes werde ich noch ein A/D-Modul zusammenklauben
Wenn ich jetzt noch eine vernünftige Lösung für den Batteriehalter finde, folgt die Schaltplan- und Board-Kontrolle.
- Dateianhänge
-
- SD-Modul-RFM12_1.png (8.78 KiB) 49762 mal betrachtet
-
- SD-Modul-Flash-SRam.png (8.91 KiB) 49762 mal betrachtet
Wunder gibt es immer wieder.......
Re: Gam_Bo_Prop
Hallo!
Damit es dem Gam_Bo_Prop (GBP) in Zukunft nicht langweilig wird, hab ich mal auf die Schnelle ein Ethenet-Modul entworfen.
Alte Technik in neuem Gewand : ENC28J60 und MAG-Jack-Buchse.
Um dies Modul mal betreiben zu könne hab ich die Stromversorgung des Gam_Bo_Prop etwas überarbeitet. Die Stromversorgung des GBP mit Ethernet-Schnittstelle (ENC28J60 verbraucht 180mA) kann nur mit externer Versorgung über die USB-Buchse erfolgen. Dazu mußte an Stelle des SPDT-Schalters (1pol. Umschalter) ein DPDT-Schalter (2pol. Umschalter) treten. Die USB 5V werden durch einen 850mA-Regler auf 3,3V geregelt und versorgt den GBP und das Modul. Die Batterie ist hierbei abgeschaltet.
Gruß
TuxFan
Damit es dem Gam_Bo_Prop (GBP) in Zukunft nicht langweilig wird, hab ich mal auf die Schnelle ein Ethenet-Modul entworfen.
Alte Technik in neuem Gewand : ENC28J60 und MAG-Jack-Buchse.
Um dies Modul mal betreiben zu könne hab ich die Stromversorgung des Gam_Bo_Prop etwas überarbeitet. Die Stromversorgung des GBP mit Ethernet-Schnittstelle (ENC28J60 verbraucht 180mA) kann nur mit externer Versorgung über die USB-Buchse erfolgen. Dazu mußte an Stelle des SPDT-Schalters (1pol. Umschalter) ein DPDT-Schalter (2pol. Umschalter) treten. Die USB 5V werden durch einen 850mA-Regler auf 3,3V geregelt und versorgt den GBP und das Modul. Die Batterie ist hierbei abgeschaltet.
Gruß
TuxFan
- Dateianhänge
-
- SD-Modul-ETH_1.png (14.7 KiB) 49737 mal betrachtet
Wunder gibt es immer wieder.......
Re: Gam_Bo_Prop
Hallo!
Jetzt dachte ich, ich bin mit dem Entwurf des Gam_Bo_Prop fertig
da fällt mir doch auf, daß ich eine Audio-Ausgabe für "piiiiiuuuuu, wahmmmm, bummmmm
" verpennt habe. Zu allem Überfluß fällt noch die Shop-Seite meines Bauteile-Lieferanten (SMD-Bauteile die bei anderen Händlern nicht zu bekommen sind) für über eine Woche aus.
So verzögert sich natürlich wieder alles um mindesten ein bis zwei Wochen, da ich nur Bauteile einplanen will, die man auch beziehen/beschaffen kann.
Andererseits könnte man nun mal wieder mit dem Hive spielen............
oder die Doku für MonoProp und SoMProp weitermachen.........
Gruß
TuxFan
Jetzt dachte ich, ich bin mit dem Entwurf des Gam_Bo_Prop fertig
Andererseits könnte man nun mal wieder mit dem Hive spielen............
oder die Doku für MonoProp und SoMProp weitermachen.........
Gruß
TuxFan
Wunder gibt es immer wieder.......
- drohne235
- Administrator
- Beiträge: 2284
- Registriert: So 24. Mai 2009, 10:35
- Wohnort: Lutherstadt Wittenberg
- Kontaktdaten:
Re: Gam_Bo_Prop
Hey, ich bin echt fasziniert und gespannt auf das Gerät.
Wie schnell ist das Display? Gibt es da schon Experimente, ob das für Games/Animationen reicht? Hast du schon mal geschaut was die Platine kostet? Auch haben wollen! 
"Ob Sie denken, dass Sie es können, oder ob Sie denken, dass Sie es nicht können - in beiden Fällen haben Sie recht." Henry Ford
Re: Gam_Bo_Prop
Hi!
Soweit ich das Datenblatt richtig verstanden habe befindet sich ein ausreichendes RAM für die Auflösung von 320x240 auf dem Display.
Ich habe mir gedacht man benötigt deshalb nur die jeweils zu ändernden Teile (Sprites/Tiles) bei der Übertragung und im RAM des Prop, also kein Video-RAM wie beim VGA-Monitor oder TV.
Wenn man die Daten des GBA ansieht : ein ARM mit 16,7MHz mit einem Kern gegen einen Prop mit 80MHz und acht Kernen.
Wenn die SPI-Schnittstelle zum Display mit 20MHz betrieben werden kann (da hängt sonst nichts dran) sollte es für GBA-ähnliche Spiele reichen. Speichertechnisch liegt der GBP-Entwurf auf gleicher Höhe mit dem GBA, im Flash eventuell sogar besser.
Bei geringer Stückzahl (<10) wird der Preis sicherlich bei 22-25€ landen.
Gruß
TuxFan
Ich hab im Moment noch keinen blassen Schimmer von den Geschwindigkeiten des Displays. Es gibt wohl noch einen User im Parallax Forum (vermutlich auch aus DE, ich kenne im Moment auch nur Watterott als Distributor) der mit diesem Display experimentiert.drohne235 hat geschrieben:Hey, ich bin echt fasziniert und gespannt auf das Gerät.Wie schnell ist das Display? Gibt es da schon Experimente, ob das für Games/Animationen reicht? Hast du schon mal geschaut was die Platine kostet? Auch haben wollen!
Soweit ich das Datenblatt richtig verstanden habe befindet sich ein ausreichendes RAM für die Auflösung von 320x240 auf dem Display.
Ich habe mir gedacht man benötigt deshalb nur die jeweils zu ändernden Teile (Sprites/Tiles) bei der Übertragung und im RAM des Prop, also kein Video-RAM wie beim VGA-Monitor oder TV.
Wenn man die Daten des GBA ansieht : ein ARM mit 16,7MHz mit einem Kern gegen einen Prop mit 80MHz und acht Kernen.
Wenn die SPI-Schnittstelle zum Display mit 20MHz betrieben werden kann (da hängt sonst nichts dran) sollte es für GBA-ähnliche Spiele reichen. Speichertechnisch liegt der GBP-Entwurf auf gleicher Höhe mit dem GBA, im Flash eventuell sogar besser.
Bei geringer Stückzahl (<10) wird der Preis sicherlich bei 22-25€ landen.
Gruß
TuxFan
Wunder gibt es immer wieder.......
- drohne235
- Administrator
- Beiträge: 2284
- Registriert: So 24. Mai 2009, 10:35
- Wohnort: Lutherstadt Wittenberg
- Kontaktdaten:
Re: Gam_Bo_Prop
Es gibt einige interessante Videos auf youtube zu dem Display:
http://www.youtube.com/results?search_q ... 3QT-2&aq=f
Mal schauen wie das mit den Erweiterungskarten wird, also ob das ohne große Fräsarbeiten geht. Du versorgst uns hier sicher mit Detailbildern, wenn es soweit ist!?
http://www.youtube.com/results?search_q ... 3QT-2&aq=f
Die Marke knacken wir hier locker...Bei geringer Stückzahl (<10) wird der Preis sicherlich bei 22-25€ landen.
"Ob Sie denken, dass Sie es können, oder ob Sie denken, dass Sie es nicht können - in beiden Fällen haben Sie recht." Henry Ford
Re: Gam_Bo_Prop
Danke für den Link, ich hab lange nicht mehr nach dem Display bei YT gesucht.
Das Shield von watterott benutzt für Display und Touchscreen die gleichen Kanäle MISO, MOSI und SCK. Ich hoffe daß man mit zwei getrennten Schnittstellen und jeweils einem COG im Vorteil gegenüber dem ATmega ist.
Schaun wir mal......
Gruß
TuxFan
Das Shield von watterott benutzt für Display und Touchscreen die gleichen Kanäle MISO, MOSI und SCK. Ich hoffe daß man mit zwei getrennten Schnittstellen und jeweils einem COG im Vorteil gegenüber dem ATmega ist.
Schaun wir mal......
Gruß
TuxFan
Wunder gibt es immer wieder.......