Test HIVE Version R14-u

Alles zum Thema Hardware rund um die Propellerchips und den Hive.
stephan
Beiträge: 83
Registriert: Di 28. Sep 2010, 11:38
Wohnort: München

Test HIVE Version R14-u

Beitrag von stephan »

So, nachdem die Platinen nun gekommen sind möchte ich hier mit Euch die Tests und Anmerkungen zu R14u dokumentieren.

EDITED:
____________________
23.11.2010:

Check: Stromversorgung, POWER LED: OK
Bestückung: problemlos
Anmerkung: Der Power-Schalter SW ist entgegen der Kennzeichnung der mittlere Pinheader, nicht der am Rand. Dieser ist RES.
Bestückung Reset-Taster ist später sehr hilfreich.
____________________
24.11.2010:

Check: Hostinterface: OK nach Fix
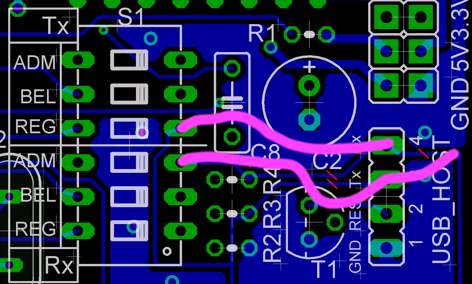
Bestückung: problemlos, aber Fix nötig - Auf die PropPlug-Nutzer kommt leider ein wenig extra Arbeit zu: Die Anschlüsse Rx und Tx gehören vertauscht an den PropPlug angeschlossen, wie ich nach 3 Stunden Fehlersuche gelernt habe, also: Tx-Rx, Rx-Tx.
Leider ist es auf dem Board anders herum: Rx-Rx, Tx-Tx.
Lässt sich aber leicht korrigieren. Die beiden Pins müssen von den Leiterbahnen getrennt und gesondert verdrahtet werden. Achtung wer den Erweiterungsbus nutzt, auch die eine Leitung dorthin bearbeiten.
Der Fix ist nur für PropPlug-Nutzer nötig! Siehe Bild.
PropPlug_Fix.jpg
Check: Hostinterface über MAX232 und Adapterkabel:
Funktionstest durch Hoffi1965 28.11.2010 - OK

Check: Bellatrix: HBEAT-LED: OK
Bestückung: problemlos
Anbindung PropTool über USB PropPlug: problemlos (nach obigem Fix).
hbeat-led.spin: OK

Check: VGA-Interface: OK
Bestückung: problemlos
BEL_VGA_DEMO - OK

Check: Video, Maus und Tastatur: OK
Bestückung: problemlos
Anmerkung: Die Widerstände an der PS/2-Buchse für die Tastatur sollten mit dem Körper zur Buchse und den Beinchen von der Buchse weg bestückt werden, da die Buchse aus Metall ist und der Abstand recht eng ist.
Anmerkung2: Seit längerer Zeit ist bei Reichelt die Videobuchse "Cinchbuchse, Print, vergoldet , RM 9,4" CBP-G nicht Lieferbar. Ich habe stattdessen die Buchse CBP verwendet: "Cinchbuchse, Print, Metall, RM 7,5". Funktioniert auch.
Graphics_Demo_Hive - OK
011-test-hive-matrix-5core.spin aus Bellatrix Tutorial: OK - cool :-)

Check: Administra: OK
Bestückung: problemlos
Anbindung PropTool über USB PropPlug: problemlos
hbeat-led.spin: OK

Check: Sound: OK
Bestückung: OK, aber relative eng
Anmerkungen:
1. Die verschiedenen Erweiterungen haben zu einer sehr engen Bestückung geführt. Bei R72 und R74 auf Isolation zu R21-24 achten.
2. Die Keramik-Kondensatoren C9 und C10 1nF fehlen leider in der BOM-Liste. Audio funktioniert auch ohne sie. Sollte man aber lt. Ingo bestücken.
3. Die Audio-Buchse weicht leicht von der Bibliothek ab. Sie ist etwas schief in den Löchern. Kann man aber einigermaaßen hinbiegen, wenn sie noch halb draussen ist. Sollte bei R13 auch schon so gewesen sein.
4. Die Audio-Bridge muss nicht! bestückt, oder mit Jumpern geschlossen werden, wenn R72, R74 bestückt wird, was ich getan habe. Die Soundqualität ist gut - kein gefiepe oder so. Habe aber keinen Vergleich, da ich keinen R13 HIVE habe.
soundtest 1 - OK

Check SD-Card: OK
Bestückung: problemlos
Anmerkung Habe die SD-Card vor dem Administra bestückt, als da noch genügend Platz war. Card sollte mit Sekundenkleber fixiert werden.
midi_player - OK - cool :-)

____________________
25.11.2010:

Check RTC: OK
Bestückung: problemlos
Funktion: mit aterm96 nachgewiesen. Siehe http://hive-project.de/board/viewtopic.php?f=7&t=399

Check Regnatix, Latch und SRAM: OK
Bestückung: problemlos
regime - OK
ramtest - OK

Check TriOS: OK
Anmerkung: Wiedereinsetzen der SD-Card nach Entfernen bei laufendem HIVE führt zum Absturz.
Ob das ein neues Verhalten ist, ist unklar. Siehe Diskussion weiter unten in diesem Thema.

____________________
28.11.2010 - Hoffi1965

Check Netzwerkinterface
Bestückung: problemlos
Anmerkung: In der BOM und auch im Schaltplan fehlt der Wert für L1. Gesucht sind Erfahrungswerte. Mancherorts wird einfach eine Brücke gesetzt.
Hoffi1965 hat geschrieben:Ich habe jetzt eine Drossel 1 uH (1 Mikro Henry) in Widerstandsbauform (braun-schwarz-gold-silber) eingebaut. Passt auch vom Rastermaß. Habe bis jetzt keine nachteiligen Auswirkungen festgestellt, der Netzwerkport funktioniert einwandfrei.
Bei den ganzen Demo-Schaltungen im Internet wurde dieser Wert am meisten genannt. Er dient übrigens wirklich nur zur Entstörung der Datenleitung.
TuxFan hat geschrieben:Laut Datenblatt ist mindestens ein Ferritebead mit 80mA Belastbarkeit notwendig. D.h. mindestens eine Ferritperle mit durchgezogenem Draht ist erforderlich um sich "hochfrequenten Müll zur und aus der Spannungsversorgung vom Leibe zu halten". ;) Ich persönlich habe sowohl beim Hive als auch bei meinem Mono/WebProp Drosseln mit 10µH mit 370mA Belastbarkeit eingesetzt. Diese Drosseln im normalen "Widerstandsoutfit" hatte ich bei CSD bestellt. Bis jetzt funktioniert alles mit dieser Bestückung. Grundlage und funktionierendes Beispiel war der Schaltplan der AVR-Webbox.
____________________
29.11.2010

Einbau in Gehäuse: OK
Anmerkung: Die M3 Schraube oben links (am Audioteil) lies sich nicht platzieren, da der Kondensator C14 im weg war. Auslöten und 1 mm Richtung Audiobuchse versetzt, dann liess sich die Schraube einsetzen. Hab allerdings C9 und C10 nicht drin. Die werden dann recht stramm sitzen und C10 mglw. leicht nach unten versetzt werden müssen. Empfehlung: Vor dem Verbauen der Kondensatoren links vom Audiostecker Schraube probehalber einsetzen und Kondensatoren ggf. leicht verschieben (Anschlussdrähte verwinkeln).
Img_4036_M3.jpg
____________________
Damit ist HIVE R14 vollständig erfolgreich getestet.
Zuletzt geändert von stephan am Di 30. Nov 2010, 19:25, insgesamt 6-mal geändert.
stephan
Beiträge: 83
Registriert: Di 28. Sep 2010, 11:38
Wohnort: München

Re: Test HIVE Version R14-u

Beitrag von stephan »

updated
Benutzeravatar
drohne235
Administrator
Beiträge: 2284
Registriert: So 24. Mai 2009, 10:35
Wohnort: Lutherstadt Wittenberg
Kontaktdaten:

Re: Test HIVE Version R14-u

Beitrag von drohne235 »

Zum PropPlug-Pinheader: Es wäre doch auch möglich einen kleinen Zwischenstecker mit gedrehten Signalen zu basteln, dann muss man nichts an der Platine ändern.
"Ob Sie denken, dass Sie es können, oder ob Sie denken, dass Sie es nicht können - in beiden Fällen haben Sie recht." Henry Ford
stephan
Beiträge: 83
Registriert: Di 28. Sep 2010, 11:38
Wohnort: München

Re: Test HIVE Version R14-u

Beitrag von stephan »

Das geht natürlich auch. Ist sicher schöner. War ich nur zu ungeduldig für.
stephan
Beiträge: 83
Registriert: Di 28. Sep 2010, 11:38
Wohnort: München

SD Card einsetzen führt zu Absturz

Beitrag von stephan »

Experimentiere grad mit der SD-Card.

Problem: Immer, wenn ich eine SD-Card in den Card-Reader einsetze führt dies zu einem Absturz. Das ist nervig. War das schon früher beim HIVE R13 so, oder ist das neu?
BorgKönig
Beiträge: 598
Registriert: So 24. Mai 2009, 11:24

Re: SD Card einsetzen führt zu Absturz

Beitrag von BorgKönig »

stephan hat geschrieben:Experimentiere grad mit der SD-Card.

Problem: Immer, wenn ich eine SD-Card in den Card-Reader einsetze führt dies zu einem Absturz. Das ist nervig. War das schon früher beim HIVE R13 so, oder ist das neu?
du meinst vor dem einschalten des hives? nicht das ich wüsste... wenn du den hive ohne sd-card startest, dürfte er lediglich die shell nicht anzeigen. starten sollte e dennoch.

ob es bei der neueren version ein unterschied gibt, die erst ins neue trios rein muss, kann ich dir nicht sagen. du bist wohl der erste der das board, bzw. den neuen hive nutzt... evtl. auftretende fehler müsstest also du finden, die du mit drohne235 beheben kannst...
stephan
Beiträge: 83
Registriert: Di 28. Sep 2010, 11:38
Wohnort: München

Re: Test HIVE Version R14-u

Beitrag von stephan »

Nein, ich meine:

Alle 3 Props geflashed mit TRIOS.

HIVE ein.
Promt kommt
Ein bischen arbeiten
SD-Card raus
SD Card rein
-> Absturz (verschiedener Natur, von Einfrieren bis schwarzer Bildschirm).

Das das bei R14 noch keiner probieren kann, ist klar. Meine Frage ist, ob das bei R13 auch der Fall ist.
stephan
Beiträge: 83
Registriert: Di 28. Sep 2010, 11:38
Wohnort: München

Re: Test HIVE Version R14-u

Beitrag von stephan »

Checks updated. Siehe oben.
BorgKönig
Beiträge: 598
Registriert: So 24. Mai 2009, 11:24

Re: Test HIVE Version R14-u

Beitrag von BorgKönig »

stephan hat geschrieben:Nein, ich meine:

Alle 3 Props geflashed mit TRIOS.

HIVE ein.
Promt kommt
Ein bischen arbeiten
SD-Card raus
SD Card rein
-> Absturz (verschiedener Natur, von Einfrieren bis schwarzer Bildschirm).

Das das bei R14 noch keiner probieren kann, ist klar. Meine Frage ist, ob das bei R13 auch der Fall ist.
ich habs grad mal am hive r13 getestet. meiner friert bei einem test ein. warscheinlich wollte er grad was lesen oder schreiben, was aber die hb-leds nicht anzeigten (lese/ schreibvorgang fertig, aber sd-card noch gelockt...?). ein 2. test zeigte keine fehler...

ich vermute mal, trios hatte noch daten zu lesen/ schreiben, was du aber dank nicht leuchtender hb-led nicht mitbekommen hast...
Benutzeravatar
drohne235
Administrator
Beiträge: 2284
Registriert: So 24. Mai 2009, 10:35
Wohnort: Lutherstadt Wittenberg
Kontaktdaten:

Re: Test HIVE Version R14-u

Beitrag von drohne235 »

HIVE ein.
Promt kommt
Ein bischen arbeiten
SD-Card raus
SD Card rein
-> Absturz (verschiedener Natur, von Einfrieren bis schwarzer Bildschirm).
Hast du unmount/mount verwendet? Wenn man sauber abmounted und neu mounted gab es bei R13 keine Probleme.
"Ob Sie denken, dass Sie es können, oder ob Sie denken, dass Sie es nicht können - in beiden Fällen haben Sie recht." Henry Ford
Antworten